本文来自国家数据局。
第十四届全国人民代表大会第二次会议在圆满完成各项议程后,3月11日下午在北京人民大会堂闭幕。大会批准《关于2023年国民经济和社会发展计划执行情况与2024年国民经济和社会发展计划草案的报告》(以下简称《计划报告》)。《计划报告》中多处涉及“数据要素”。
一、2023年国民经济和社会发展计划执行情况
·加快建设现代化产业体系,实体经济根基持续巩固壮大。
数字经济加快发展。大力发展以数据为关键要素的数字经济,数字技术和实体经济融合发展扎实推进,数字经济核心产业增加值占国内生产总值比重持续上升。数字技术应用从辅助环节向核心环节拓展,数字化管理、平台化设计、网络化协同、个性化定制等新业态新模式不断涌现。深化产业数字化,组织实施数字化转型工程,支持一批数字化示范项目。发布平台企业典型投资案例,推动平台企业规范健康持续发展。
现代化基础设施体系更加完善。铁路网络进一步完善,“八纵八横”高速铁路主通道加快建设,已建成投产铁路里程15.9万公里,其中高速铁路4.5万公里。国家公路网持续完善,国家高速公路主线拥挤路段扩容改造、普通国道低等级路段提质升级加快实施。长江等内河高等级航道和京津冀、长三角、粤港澳大湾区世界级港口群等重大项目加快建设。支持中西部地区支线机场和西部地区枢纽机场建设。城市轨道交通和市域(郊)铁路建设有序推进。全国一体化算力网加快构建。建成全球规模最大、技术领先的第五代移动通信(5G)网络,宽带光纤网络加速布局。
·坚定不移深化改革,发展活力和动力持续释放。
全国统一大市场加快建设。出台建设全国统一大市场总体工作方案,全面清理妨碍统一市场和公平竞争的政策措施,加强反垄断反不正当竞争监管执法,开展工程建设招标投标等重点领域专项整治,着力破除经营主体反映强烈的地方保护、市场分割等突出问题。全面实施市场准入负面清单制度,探索制定全国统一的市场准入效能评估指标体系,市场准入环境持续优化。深化公共资源交易平台整合共享,修订全国公共资源交易目录指引,开展数字证书跨区域兼容互认,提升公共资源市场化配置水平。加大重点区域营商环境建设力度,出台粤港澳大湾区国际一流营商环境建设三年行动计划。完善失信行为纠正后的信用信息修复制度。
重点领域和关键环节改革深入推进。支持重大改革试点探索创新,出台上海浦东新区综合改革试点实施方案,深入推进深圳综合改革试点,以清单批量授权方式赋予试点地区在重点领域和关键环节改革上更大自主权。深入推进能源、铁路、电信、水利、公用事业等行业自然垄断环节独立运营和竞争性环节市场化改革,强化对经营自然垄断环节业务企业的监管。深化油气管网管理体制和运营机制改革,积极稳妥推进省级管网以市场化方式融入国家管网,提升“全国一张网”覆盖水平。加快建设全国统一电力市场体系,市场化交易电量占比超过60%,推动具备条件的电力现货市场转入正式运行,深化绿色电力市场建设。完善重要资源价格形成机制,建立煤电容量电价机制,完成第三监管周期输配电价改革,健全天然气上下游价格联动机制,首次分区核定跨省天然气管道运输价格,实施供热价格改革。股票发行注册制改革全面落地。推动数据要素市场化配置改革,强化公共数据资源开发利用,深化数据管理体制机制改革,组建国家数据局,构建国家数据管理体系。深化国防动员体制改革逐步到位,国防动员的顶层设计、能力建设有序开展,制度体系加快健全,人民防空建设管理不断规范完善,取消人防专用设备跨省域销售、安装限制。
·扩大高水平对外开放,国际经济合作和竞争新优势不断增强。
高质量共建“一带一路”取得丰硕成果。成功举办第三届“一带一路”国际合作高峰论坛。高级别论坛成果7项,包括成立全球可持续交通创新联盟、发起绿色发展投融资合作伙伴关系、发起“一带一路”数字经济国际合作北京倡议等。
国际经贸合作务实开展。多双边经贸合作持续深化,与厄瓜多尔、尼加拉瓜、塞尔维亚签署自贸协定,与新加坡签署自贸协定进一步升级议定书。扎实做好《区域全面经济伙伴关系协定》高质量实施各项工作。扎实推进加入《全面与进步跨太平洋伙伴关系协定》和《数字经济伙伴关系协定》。坚定维护多边贸易体制,积极参与世界贸易组织改革,引领完成投资便利化协定谈判。
·加强经济安全能力建设,安全发展基础进一步夯实。
数据安全能力建设持续推进。促进数据流通交易和开发利用,加快数据基础设施建设,推进数据领域核心技术攻关。强化数据安全治理,数据安全标准化体系建设日趋完善,5G、工业互联网、车联网等新型融合领域安全保障能力持续提升。
二、2024年国民经济和社会发展计划的主要任务
·以科技创新引领现代化产业体系建设,加快形成新质生产力。
全面推进高水平科技自立自强,完善支持全面创新的基础制度,大力推进新型工业化,加快推进关键核心技术攻关,促进创新链和产业链协同联动,以科技创新推动产业创新,培育壮大发展新动能新优势,不断提高全要素生产率。
·积极培育发展新兴产业和未来产业。
启动实施产业创新工程。深入实施国家战略性新兴产业集群发展工程,加强产业集群核心承载区和公共服务体等建设,强化东中西部产业集群协同联动。推动新能源汽车企业做优做强,巩固扩大新能源汽车、信息通讯等产业优势。打造生物制造、商业航天、新材料、低空经济等新增长引擎,加快重点产品创新和应用示范,全链条支持创新药发展,加快先进医疗设备研制及示范应用,推进北斗规模应用和卫星互联网建设应用,加快建设商业航天发射场,制定新材料创新发展行动方案,加快发展高纯稀土金属、高性能稀土永磁高性能抛光等高端稀土功能材料,开展低空经济试点,完善发展制度,培育应用场景。制定未来产业发展规划和支持政策。开辟量子技术、生命科学等新赛道。开展“人工智能+”行动,有序赋能重点领域,加快重塑产业生态。加快推动氢能等未来能源产业创新发展,持续推进核聚变等前沿技术研究开发。优化产业投资基金功能,出台促进创业投资发展的具体政策。
·促进数字技术与实体经济深度融合。
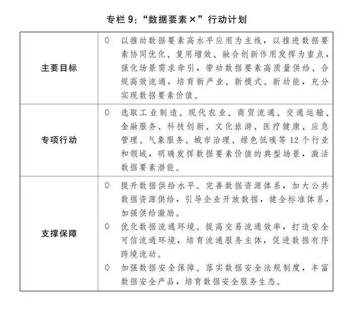
有序开发利用数据要素,加快完善数据产权、流通交易、收益分配、安全治理等制度规则,制定支持数字经济高质量发展政策措施。适度超前布局建设数字基础设施。统筹提升“东数西算”整体效能,优化数据中心建设布局和供给结构,加快形成全国一体化算力体系,培育算力产业生态,提升多元算力综合供给,提高西部地区算力利用水平。实施“数据要素×”行动计划。协同推进数字产业化和产业数字化,组织实施数字化转型工程,持续实施制造业数字化转型行动方案,打造具有国际竞争力的数字产业集群。开展全国数据资源调查,加强数据要素应用场景指引,推进公共数据资源管理和运营机制改革,加快公共数据授权运营试点和应用示范,推动建立企业数据公平授权合理使用机制。深化数据要素市场化配置改革。持续推进数据跨境流动试点,积极参与制定国际数字治理规则。

·坚定不移深化改革,构建高水平社会主义市场经济体制。
持续深化重点领域改革。扎实推进上海浦东新区、深圳、厦门综合改革试点,加快形成更多可复制推广的制度性成果。谋划新一轮财税体制改革,研究健全地方税体系,研究建立完善促进高质量发展的转移支付激励约束机制。落实金融体制改革,完善中国特色现代金融企业制度,推动金融机构改革发展。制定进一步深化公共资源交易平台整合共享的指导意见。加快推进能源价格改革,落实煤电容量电价机制,完善成品油管道运输价格形成机制,有序推进水电气热等公用事业和公共服务价格改革。健全资源环境要素市场化配置体系。研究建立公共数据价格形成机制,促进公共数据合规高效流通使用。健全自然垄断环节监管体制机制。优化运输结构,强化“公转铁”、“公转水”,深化综合交通运输体系改革。研究修订《收费公路管理条例》。深化人民防空管理体制改革,推动工程建设、防护设备等模式变革、效能提升。
