华为Mate 60系列带火!卫星通信或成为手机标配,有哪些产业链企业?

李弯弯
最近,华为新一代旗舰机Mate 60 Pro引起广大消费者的热切追捧。该款手机其中一个很大亮点便是,它是全球首款支持卫星通话的大众智能手机,即使在没有地面网络信号的情况下,也可以从容拨打、接听卫星电话。

本文来自微信公众号“电子发烧友网”,作者/李弯弯。

最近,华为新一代旗舰机Mate 60 Pro引起广大消费者的热切追捧。该款手机其中一个很大亮点便是,它是全球首款支持卫星通话的大众智能手机,即使在没有地面网络信号的情况下,也可以从容拨打、接听卫星电话。

华为在卫星通信领域的探索一直处于前列。去年,其推出的Mate 50成为全球首款支持北斗卫星消息的大众智能手机,这次更是推出可以双向通话的卫星电话功能。卫星通信正在从专用的终端设备走向智能手机。事实上,除了华为,其他手机品牌也在不断推进在卫星通信方面的研究。卫星通信产业链企业也受到大众关注。

卫星通信或成为手机标配

华为Mate 60系列的卫星通话功能是通过接入天通一号卫星系统实现的。天通一号卫星系统由航天科技集团五院研制,是我国首颗移动通信卫星,由空间段、地面段和用户终端组成,目前已有3颗卫星在轨运行。

天通一号卫星于2008年汶川大地震之后提上日程,首要任务是在我国遭受严重自然灾害时实现应急通信。2010年,五院突破了多项关键技术,提前启动了我国S频段大容量地球同步轨道移动通信卫星的首发星——天通一号01星的研制工作。2016年8月6日,天通一号01星成功发射,实现了我国移动通信卫星零的突破。

随后,天通一号卫星系统正式面向社会提供服务。在卫星服务区内,中国电信运营的手机号段1740用户,通过天通卫星手机或终端就能使用语音、短信、数据通信及位置服务。

2020年、2021年,天通一号02、03星相继发射升空。03星与01、02星成功组网运行后,实现亚太地区全覆盖,大大提升了国家应急通信保障能力,也大大扩展了我国国土及周边海域的各类手持和小型移动终端语音与数据通信覆盖面,能够满足更多民商用户多样化通信需求,提供全天候、全天时、稳定可靠的话音、短消息和数据等移动通信服务。

北京邮电大学教授吕廷杰此前表示,华为是一个综合的通信网络设备提供商,它很早就综合了很多技术,比如它是世界上把5G基站或4G基站跟微波技术融合得最好的企业,现在为了改善客户体验,又加入了卫星通话功能,这是一个非常大的进步。

吕廷杰表示,以前我国的天通一号卫星主要是在发生自然灾害或在一些海事卫星通信时使用,但之前的终端特别大。所以现在华为新手机一定是在天线技术、耗能技术方面有非常重要的突破,才能实现在手机上提供卫星通话功能。

卫星通信或将成为手机标配,不只是华为,今年上半年,魅族、中兴等厂商纷纷官宣了在卫星通信上的进展。星纪魅族与时空道宇开发了多模卫星通信芯片——魅族天问S1,支持连接高轨道和低轨道卫星,可做到自定义长文字和语音的双向收发。

紫光展锐则推出了首颗卫星通信SoC芯片V8821。目前,紫光展锐基于V8821已与中国电信、中国移动、中兴通讯、vivo、移远通信、是德科技、鹏鹄物宇、佰才邦等行业伙伴完成了5G NTN数据传输、短消息、通话、位置共享等多种功能和性能测试。

在此前的MWC上海展上,基于紫光卫星通信芯片的vivo卫星通信样机已经亮相,采用射频基带一体化方案和内置天线,适配Inmarsat海事/天通一号卫星系统。

从技术趋势来看,终端直连卫星从专用终端逐步到智能手机,从高轨卫星到连接低轨卫星,从短报文到语音通话、甚至上网,能力会逐步地提升。行业人士认为,未来的终极目标是,不修改任何的智能手机,即不在智能手机上增加任何的天线和芯片,就可以直接连低轨卫星来实现通话、上网等各种服务。

卫星通信产业链主要上市企业

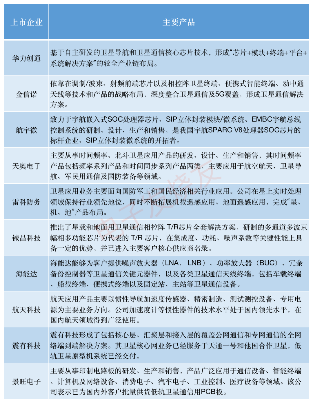
经过长时间的探索积累,如今中国卫星通信产业链已经基本健全。近段时间,在华为Mate 60系列卫星通话功能的带动下,众多上市公司备受关注,比如:华力创通、金信诺、航宇微、天奥电子、雷科防务、铖昌科技、海能达、航天科技、震有科技、景旺电子等。

1.png

电子发烧友制表

华力创通

华力创通深耕国防及行业信息化领域,主营业务涵盖卫星应用、仿真测试、雷达信号处理、无人系统等方向,为我国航空航天、国防电子、特种装备等国防市场提供自主可控的核心元器件、终端、系统和解决方案。同时该公司积极开拓民用市场,在智慧城市、卫星大数据、应急通信、安全监测等领域,为广大行业用户提供卓越的产品、解决方案及运营服务。

在卫星应用领域,华力创通专注于卫星导航、卫星通信等领域的融合应用发展。基于自主研发的卫星导航和卫星通信核心芯片技术,形成“芯片+模块+终端+平台+系统解决方案”的较全产业链格局,面向特殊机构和行业用户,提供全方位的卫星应用产品和解决方案,并随着卫星系统建设迭代和完善,持续进行技术、产品和应用模式的更新升级。

在卫星移动通信方面,华力创通是国内少数具备天通卫星移动通信基带芯片研制能力的企业之一,并根据客户需求及应用场景研制了多类数款卫星通信终端,在无地面通信网络的情况可以实现通话、信息、数据的通信传输和保障。

1.png

今年上半年,华力创通实现营业收入22,110.22万元,归属于上市公司股东的净利润亏损1,225.48万元。从其营收结构来看,卫星导航实现营业收入8799万元,营收占比最大,占总收入39.79%;其次是雷达信号处理、机电仿真测试、仿真应用集成等。

金信诺

金信诺专业从事基于“深度覆盖”和“可靠连接”的全系列信号互联产品的研发、生产和销售,主要有线缆/连接器/组件类、PCB类和系统/终端类的三大类产品业务。

通信领域是金信诺主要业务领域。公司生产的线缆/连接器/组件类产品主要用于通信设备内部以及通信设备之间关键信号连接传输,主要应用于无线网、传输网、核心网、固网宽带等企业级应用场景中。公司是通信基站建设的元器件主力供应商,已持续多年为核心设备商、天线厂商客户提供定制化服务。

卫星通信具备大范围、高可靠、无线部署的特性,可很好弥补蜂窝通信对航空航海、偏远地区、应急通信等场景覆盖能力的不足。随着高通量卫星、低轨卫星等技术带来通信成本的下降以及基础设施的完善,卫星通信将进入高速发展阶段。

1.png

金信诺从2017年开始卫星通信领域的布局,依靠在调制/波束、射频前端芯片以及相控阵卫星终端、便携式智能终端、动中通天线等技术和产品的战略布局,深度整合卫星通信及5G覆盖,现已形成金信诺卫星通信解决方案。从目前的营收结构来看,其来自卫星及卫星通讯产品的营收占比并不大,2023年上半年营业收入为6034,占总收入比例5.13%。

航宇微

珠海航宇微科技股份有限公司,曾用名为“珠海欧比特宇航科技股份有限公司”,由归国留学知名专家颜军博士于2000年3月在珠海特区创立,是首家登陆中国创业板的IC设计公司,目前,珠海市国资委是航宇微公司的实际控制人。

航宇微公司推崇“芯科技、兴中国;小卫星、大数据”的发展理念,主要从事宇航电子、人工智能技术、微纳卫星星座及卫星大数据、智能测绘技术的研制与生产,服务于航空航天、工业控制、地理信息、国土资源、农林牧渔、环境保护、交通运输、智慧城市、数字政府、现代金融、个人消费等领域。

1.png

航宇微公司致力于宇航嵌入式SOC处理器芯片、SIP立体封装模块/微系统、EMBC宇航总线控制系统的研制、设计、生产和销售,是我国宇航SPARC V8处理器SOC芯片的标杆企业、SIP立体封装微系统的开拓者,解决了我国宇航电子系统核心处理器及微系统国产化、自主可控、高性能、高可靠等问题。

为满足我国航空航天及工业控制领域对自主可控、高可靠、高性能嵌入式处理器的需求,航宇微公司率先推出了基于SPARC V8架构的宇航核心处理器技术产品,设计生产了从单核到四核、从100MIPS到3000MIPS处理能力的系列化宇航处理器芯片技术产品。

面向新一代航天任务及型号应用,航宇微设计了宇航级嵌入式人工智能AI SOC芯片,主要通过GPU核和NNA核来处理AI算法及超大复杂的相关运算,在1GHZ主频的条件下可以达到12TOPS(12,000,000MOPS)的定点运算算力,这对于宇航控制系统实现实时人工智能信息处理意义重大。航宇微公司在宇航嵌入式处理器的研制生产,在技术指标及应用程度上赶超国际水平,实现了我国高可靠、高性能宇航处理器的国产化和产业化。

针对航空航天领域对存储器及计算机系统模块在自主可控、高可靠、小型化等方面的迫切需求,航宇微公司投入巨资,历经8年,瞄准立体封装技术前沿,建成了亚洲第一条符合宇航电子标准的“SIP立体封装模块数字化生产线”,推出了型谱化的宇航存储器模块(SIP-MEM)、复合电子系统模块(SIP-MCES)和计算机系统模块(SIP-OBC)等立体封装产品,研制了满足客户需求的数百款微系统模块/芯片,实现了自主可控国产化设计生产。

航宇微公司注重宇航电子及先进飞行器的科研、生产、测试等方面基础条件的建设,先后建成了集成电路EDA设计平台、SIP立体封装数字化生产线、SOC陶瓷封装生产线、数字化电装生产线;SOC芯片自动化测试平台、SIP自动化测试平台;AIT车间;环境试验中心、EMC/EMI环境实验室。

1.png

今年上半年,航宇微实现营业收入224,805,828.45元,较上年同期下降16.11%;实现归属于上市公司股东的净利润为51,312,901.92元,较上年同期增长206.38%。从其产品营收结构来看,SiP芯片营业收入6731万元,营收占比为29.94%;卫星星座及卫星大数据营业收入4860万元,营收占比21.62%;SOC芯片营业收入3501万元,占比15.58%。

天奥电子

天奥电子主要从事时间频率、北斗卫星应用产品的研发、设计、生产和销售,拥有国家企业技术中心,拥有多项专利和核心技术,致力于成为世界一流的时间频率创新型企业。

1.png

该公司时间频率产品包括频率系列产品和时间同步系列产品两类,主要应用于航空航天、卫星导航、军民用通信及国防装备等领域,参加了载人航天、探月工程、北斗卫星导航系统等国家重大工程。频率系列产品通过产生和处理频率源信号,生成电子设备和系统所需的各种频率信号。公司频率系列产品包括原子钟、晶体器件、频率组件及设备。天奥电子拥有从“器件—部件—设备”完整的频率系列产品,产品技术性能国内领先。

时间同步系列产品通过接收、产生、保持和传递标准时间频率源信号,为各应用系统提供统一的时间和频率信号。公司时间同步系列主要产品包括时频板卡及模块、时间同步设备及系统,形成了从“板卡—模块—设备—系统”全系列产品,可为各类时频应用提供全面的产品和服务。

天奥电子北斗卫星应用产品基于北斗卫星导航系统,融合通信、互联网等技术,用于满足客户在授时、定位和应急预警通信方面的需求。目前的主要产品是北斗卫星手表,主要应用于商务、休闲、时尚、户外、运动等大众消费领域,以及指挥协同、时间统一等国防军事领域。

1.png

2023年上半年,公司实现营业收入41,699.63万元,较去年同期增长6.82%,其中:北斗卫星应用产品同比增长32.70%,频率系列产品同比增长59.30%,时间同步系列产品同比下降27.48%;实现归属于上市公司股东的净利润1,790.65万元,较去年同期下降48.68%。

雷科防务

雷科防务的主要业务包括雷达系统业务群、卫星应用业务群、智能控制业务群、安全存储业务群、智能网联业务群的相关产品研发、制造和销售。

公司卫星应用业务主要面向国防军工和国民经济相关行业应用。公司在星上实时处理领域继续保持行业领先地位和良好发展势头,同时不断拓展机载遥感应用、地面遥感应用,完成“星、机、地”产品布局。面向系统级应用,公司还推出了一体化遥感卫星地面机动接收站,可用于商业遥感和国防领域。

根据其最新报告,公司在星上遥感应用领域,交付7型14颗卫星配套产品,星载设备已搭载3型共3颗卫星发射。为某卫星星座提供SAR载荷关键处理设备,支撑构建多种类载荷星座;为珞珈二号01星提供SAR载荷关键处理设备,该卫星是全球首颗Ka频段高分辨率SAR卫星,是全球首颗遥感成像、气象探测和水利应用一体化卫星,具备全天候、全天时、全覆盖的监测能力,可服务于自然资源调查、水资源监测、灾害预警预报等多个领域。

在卫星地面遥感应用领域,新建地面机动接收系统2套,正在配合客户进行业务化试运行保障;新上线卫星地面处理系统4套,保障4颗新发射科研卫星在轨运行;升级主型号卫星地面处理系统十余次,顺利接入十余颗新发射卫星,总计服务近百颗卫星业务化稳定运行。完成了新一代自主可控卫星数据预处理设备研制工作,正在开展系统集成与验收。

在卫星配套设备领域,为某重点客户研发生产的多套低轨信关站射频分系统和高轨信关站射频分系统已顺利完成交付验收,为某国外卫星地面站研制生产的多套射频分系统已顺利完成交付验收。公司研制的“微波雷达天线”和“微波应答机天线”助力我国神舟十六号载人飞船与空间站组合体完成自主快速交会对接。公司在卫星地面配套设备领域持续推进标准化、通用化、模块化,提高交付速度,缩短研制周期,提升产品质量,增强产品核心竞争力。

1.png

今年上半年,公司实现营业收入594,187,208.14元,较上年同期下降10.00%;实现归属于母公司所有者的净利润134,885,331.06元,较上年同期增长1,149.57%。从产品营收结构来看,其卫星应用业务群实现营业收入111,050,116.16元,占总营业收入18.68%。

铖昌科技

铖昌科技主营业务为相控阵T/R芯片的研发、生产、销售和技术服务,主要向市场提供基于GaN、GaAs和硅基工艺的系列化产品以及相关的技术解决方案,是国内少数能够提供相控阵T/R芯片完整解决方案的企业之一。T/R芯片作为相控阵天线系统的核心元器件之一,其性能则直接影响整机的各项关键指标。

该公司产品涵盖整个固态微波产品链,包括GaAs/GaN功率放大器芯片、GaAs低噪声放大器芯片、GaAs收发前端芯片、收发多功能放大器芯片、幅相多功能芯片、模拟波束赋形芯片、数控移相器芯片、数控衰减器芯片、功分器芯片、限幅器芯片等十余类高性能微波毫米波模拟相控阵芯片,频率可覆盖L波段至W波段。

目前公司产品已批量应用于星载、地面、机载、车载相控阵雷达及卫星通信等领域。

卫星通信为我国“新基建”核心环节之一,作为战略性先导产业重要性日益凸显。铖昌科技积极把握行业发展趋势,着力布局重点战略领域,领先推出星载和地面用卫星通信相控阵T/R芯片全套解决方案,研制的多通道多波束幅相多功能芯片为代表的T/R芯片,在集成度、功耗、噪声系数等关键性能上具备一定的优势,并已进入主要客户核心供应商名录,与科研院所及优势企业开展合作。产品已进入量产阶段并持续交付中。

海能达

海能达是我国专用通信领域的领军企业和全球专用通信领域的技术领先企业。近年来,公司基于专网通信领域的领先优势,持续加大对融合通信、智能指调、卫星通信、AI、芯片等技术的研发投入,形成了“2+3+1”的产品战略。

其中,“2”指窄带数字产品,“3”指公专融合、4G/5G宽带、智能指调集成等业务,“1”指全融合解决方案,公司以新一代信息化指挥调度系统为龙头,融合更高效安全的宽窄带通信网络和多模智能终端,为客户提供端到端的语音、数据、图像、视频综合应用。

卫星通信产品及解决方案方面,海能达拥有卫星通信行业领先的技术和设计水平,具备灵活的产品方案和快速交付能力,能够为客户提供噪声放大器(LNA,LNB)、功率放大器(BUC)、冗余备份控制器等卫星通信关键元器件,以及各类卫星通信天线终端,包括车载终端、船载终端、便携式终端以及固定站、主站等卫星通信设备,适用于公共安全、航天航空、海事、轨道交通、矿业、卫星音视频广播、电信运营商等行业客户。

低轨卫星星座构建的卫星互联网具有全球无缝覆盖、传输时延低、信号功率强、高速星间链路等特点,可广泛应用于移动通信、互联网接入、物联网、导航增强、航空监视等领域。低轨卫星业务大致分为窄带通信、宽带数据、导航增强以及航空监视,同时也能搭载其他特种应用载荷,实现定制化应用服务。

2023上半年,海能达的卫星通信产品在中亚、南亚、中东、非洲等“一带一路”地区深入布局并实现规模销售。同时,公司对低轨卫星通信产业链及相关模组现状进行了调研和技术攻关,并参与了多模终端产品的研发和产业化工作,形成了多模终端技术方案,正在推进原型终端研制工作。

航天科技

航天科技立足于航天应用、汽车电子、物联网三大产业领域,以核心技术进行应用扩展,持续推进航天国防建设与社会经济建设在更多领域实现高效益深度融合,目前已涉足军工、汽车、交通、石油、电力等多个领域。

公司航天应用产品主要以惯性导航加速度传感器、精密制造、测试测控设备、专用电源为主要业务方向。惯控产品主要为惯控系统、惯导及组合导航系统、惯测装置、惯性器件、测试设备等生产业务。公司加速度计等惯性器件的技术水平处于国内领先水平,在国内航天领域得到广泛使用,公司自主研发的石英挠性加速度计以其精度高、可靠性高、体积小、重量轻、使用方便等特点,在以往的二十多年中,都是惯性导航系统主选产品,在航天、航空、船舶、兵器等领域得到了广泛的应用。

1.png

从产业营收结构来看,航天科技在汽车电子方面的营业收入占比较大,达到86.04%,航天应用产品营业收入为2.281亿元,占总收入比例7.41%。该公司表示,今年上半年,公司航天应用业务板块经营模式未发生重大变化,主要是压缩了低端配套产品的规模,业务收入相应同比下降;公司在原有加速度传感器的基础上,增加加速度传感器与电源电路的集成部件整体销售,提升了主要产品的溢价能力。航天应用业务板块的整体毛利率有所提高。

震有科技

震有科技为专业从事通信网络设备及技术解决方案的综合通信系统供应商。自设立以来,一直专注于通信领域,致力于为电信运营商、政企专网、能源等多个行业的客户提供通信系统设备的设计、研发和销售,并为客户提供专业完善的定制化通信技术解决方案。

公司推出了5G端到端的完整解决方案,产品包括5G核心网、5G消息、开放式基站、PON系列、OTN系列等。在专网领域推出了新一代智慧应急、智慧城市、智慧矿山、智慧园区、工业互联网和智慧灯杆等一系列解决方案。

经过多年的技术研发及经验积累,震有科技形成了包括核心层、汇聚层和接入层的覆盖公网通信和专网通信的全网络端到端解决方案,其主营业务按产品线可分为核心网络系统、集中式局端系统、指挥调度系统和技术与维保服务等。

该公司此前表示,其卫星核心网业务已经服务于天通一号和他国合作卫星,低轨卫星原型机系统已经交付。公司持续参与卫星通信的标准体系建设和方案论证设计,在卫星相关领域具有一定的经验以及技术优势和资源优势。公司将密切关注6G技术在国内外的研究进展,持续助力卫星通信系统建设,为国家重要的卫星通信领域贡献智慧和力量。

景旺电子

景旺电子主要从事印制电路板的研发、生产和销售,是国内少数的多品类、多样化的制造厂商,公司贴近市场与客户,横向发展高密度互连、高速多层、高频、高散热、多层软板和软硬结合等产品,不断提升高多层、高阶HDI、SLP的产能,可以为全球客户提供多样化的产品选择与一站式服务。公司产品广泛应用于通信设备、智能终端、计算机及网络设备、消费电子、汽车电子、工业控制、医疗设备等领域。

景旺电子此前表示,公司已为国内外客户批量供货低轨卫星通信用PCB板,低轨卫星组网建设可提供不受地形限制的大范围覆盖,有利于补充5G通信基站建设的空白,未来6G时代低轨卫星建设和移动通信技术相融合,将使得智慧城市、车联网、远程医疗等新兴技术的实现成为可能。

总结

很明显,经过过去许多年的持续探索,卫星通信不断实现技术突破。近两年,更是从专用终端设备,逐渐实现通过智能手机就能实现短报文发送,以及进行语音通话。而这一切的实现,也离不开产业链众多环节在技术和产品上的不断升级,相信未来卫星通信产业还将迎来更进一步发展,更全面地为人类的安全护航。

THEEND

最新评论(评论仅代表用户观点)

更多
暂无评论