本文来自微信公众号“北大纵横”,作者/申丽芳。
当前,产业数字化已成为经济发展的最大确定性。在“新基建”等政策引导下,以数字经济、信息经济为内核的基础设施、资源要素逐渐丰富,制造、物流、零售、金融、农业等产业在数字化转型过程中爆发出相当高的效率提升和边际产出,故而数字化人才的培育则因其技能场景极具个性化、人才培养与组织环境不嵌套等问题成为企业实现数字化能力的主要瓶颈。因此,构建数字化人才特征画像、梳理建立个性化能力模型、分析建设数字化人才梯队的实践探索,帮助企业通过数字化人才的培育提升数字化能力,实现生产效率的提升和组织结构的优化成为极其重要的课题。
数字化人才缺失成为主要制约
构建数字化人才梯队面临诸多困境,主要包括缺乏人才外部来源、技能实现场景极具个性化、人才长期向心力弱、人才培养与组织环境不嵌套等问题。
数字化人才及其技能决定了数字化技术在企业生产过程中能否实现数据资产的衍生价值,也保障了数字化战略、数字化组织的实施和管理,是企业实现数字化能力的关键。

数字化对企业管理者与领导者提出新要求
企业努力利用数字化打造竞争优势过程中会对领导者的要求有所变化。高层必须有能力重新适应工作新要求,并让组织进行相应的转型,达成更宏大的目标。这不仅意味着高管自己要从根本上做出改变,还要彻底改变高管团队协力管理和领导企业的方式。
传统企业数字化转型在人才方面面临挑战:
企业往往保留部分原有大型系统、岗位设置也需要逐步调整、还存在大量低技能水平的员工;
技能培养针对性强:企业需要针对性、系统性、长周期的内部培训以匹配数字化时代的人才技能需求;
技能重建周期缩短:软件工程师、大数据科学家等数字化时代的热门职业每12-18个月亟需技能重建。
数字化时代究竟需要怎么样的人才呢?
现代意义上的数字化人才,是ICT专业技能和ICT补充技能的融合,且更倾向于ICT补充技能的价值实现——即拥有数据化思维,有能力对多样化的海量数据进行管理和使用,进而在特定领域转化成为有价值的信息和知识的跨领域专业型人才。
实现数字化能力的五类角色:企业要构建数字化能力需要从数字化领导力、数字化价值实现能力和数字化运营能力角度出发,提取出五大类角色,包括数字化战略主管、技术实现专家、跨领域转译人才、数据专业人才、组织保障人员等。

以制造业为例:
随着数字化转型逐步深入,数据的纵向集成是目前的主要发力点。伴随两化融合及工业互联网应用的快速推进,我国制造业企业数字化能力显著增强,处于连接、可视化阶段。
数据价值体现在生产流通全过程,数据资产成为贯穿制造全链条的生产资料。尚未建立数字化体系的企业,在企业决策方面缺少数据支持,在数字经济时代的发展中缺乏竞争力。

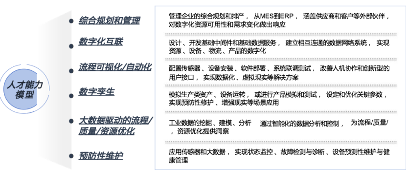
数字化岗位标准化程度低,职业技能跨度大,对人才的要求越来越高,需要具备规划管理能力、数字化互联技术、流程可视化自动化、数字孪生、大数据驱动、预防性维护等多维度能力模型。

如何构建与场景相配适的人才梯队
数字化不只是技能提升,更是组织能力的重构,涉及到思维方式、协作方式、组织方式的系统性转变。企业需要数字化转型引导公司全员形成文化氛围,让所有的员工都要谈数字,所有的员工都要懂数字,让这些经过数字文化熏陶的人才来推动企业的高质量发展。
数字化人才梯队的构建应首先针对技能提升建立清晰的宏观目标,在此基础上对员工实施个性化、局部化的技能提升;其次,着眼于帮助人才的长期成长,建立动态、快速的效果反馈检测机制;最后,将局部化的技能提升与系统化的制度改革、文化建设进行充分整合,打造相互嵌套的学习型组织。
在人才结构性短缺的大背景下,只靠从外部引进数字化人才是远远不够的,企业需要逐步着手自身数字化人才发展体系的构建,激活员工成长的思维模式,充分应用数字化技术,打造开放、共享的人才发展新环境,才能获得数字化商业模式的成功。数字技术的繁荣发展为企业的人才发展注入了新的活力,也为未来的企业人才与发展体系构建创造了更多的可能性。
基于现有的技术趋势,我们可以看到,未来的数字化人才培养与发展模式会通过技术的迭代构建一个更互联、更开放、更共享、更持续的学习文化,激活人的学习动能,进而驱动企业不断地向前发展。
作者:申丽芳,北大纵横特聘合伙人
