本文来自中国社会科学院金融研究所、国家金融与发展实验室、中国社会科学出版社。
导读
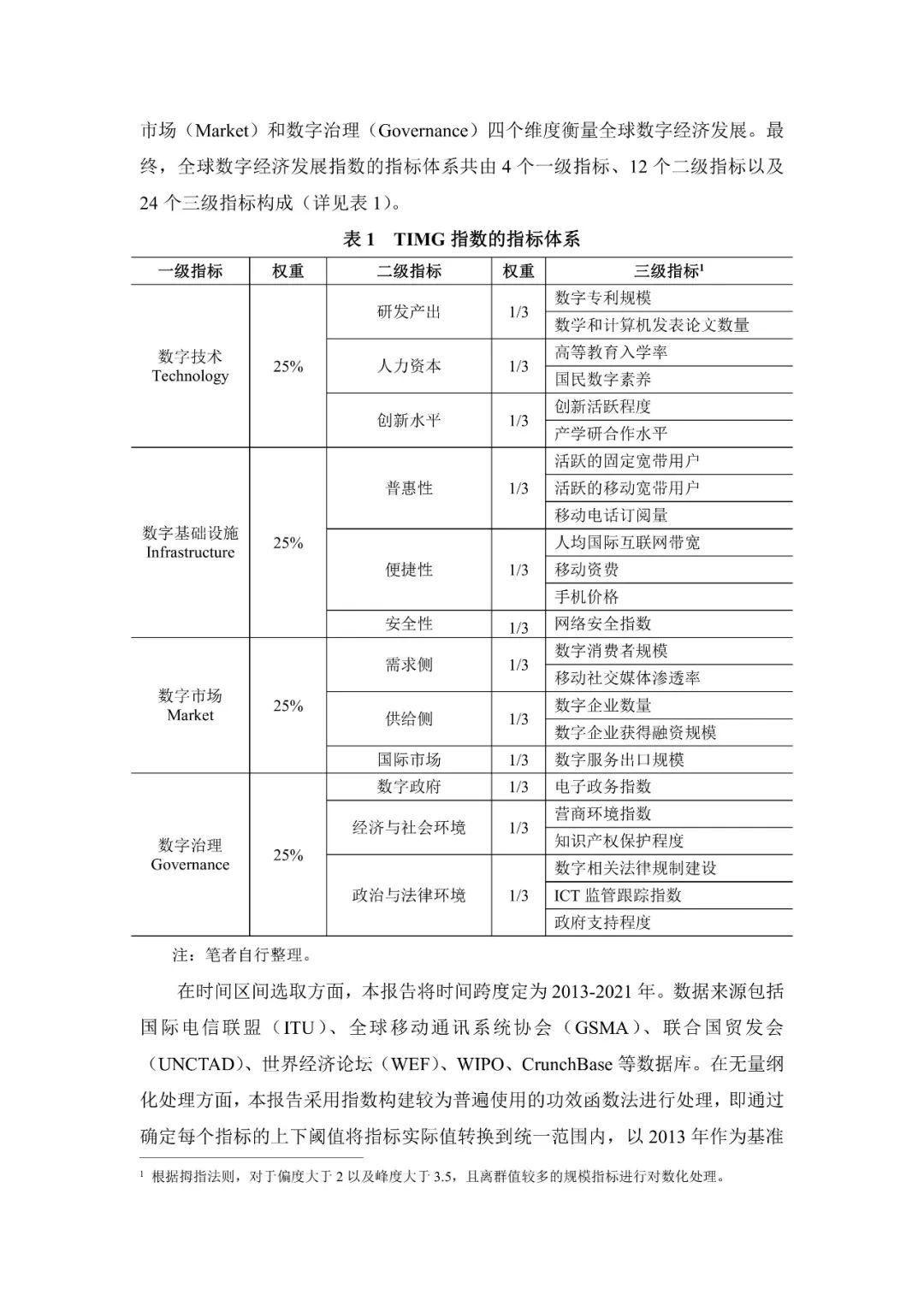
近日,中国社会科学院金融研究所、国家金融与发展实验室、中国社会科学出版社联合发布《全球数字经济发展指数报告(TIMG 2023)》(下称《报告》)。《报告》从全球视角出发,选取数字技术(Technology)、数字基础设施(Infrastructure)、数字市场(Market)和数字治理(Governance)四个维度,构建全球数字经济发展指数——TIMG指数,对全球106个经济体在2013-2021年期间的数字经济发展程度进行度量。结果显示,TIMG指数平均得分从2013年的45.33增长至2021年的57.01,增幅26%。
报告亮点
第一,全球数字经济持续发展。2013年以来,全球数字经济发展整体呈现上升趋势,TIMG指数的平均得分从2013年的45.33上升至2021年的57.01,增长幅度为26%。特别是在2018年之后,全球主要国家在数字经济方面的追赶态势愈发明显,TIMG指数的全球中位数开始超过全球平均水平,并呈加速上升趋势。数字经济的快速发展主要由数字市场发展和数字基础设施建设所推动,数字技术和数字治理的提升相对缓慢。从国别差距来看,全球数字经济发展在不同国别之间发展水平的差异性呈现收敛趋势。
第二,北美、亚太和西欧是数字经济发展水平较高的三大地区,东盟、西亚等亚洲其他地区和中东欧、独联体国家的数字经济发展处于中等水平,非洲地区的数字经济发展较为落后。数字经济的发展往往与一国的经济金融发展水平密切关联。数字经济指数的平均水平从高收入国家、中高收入国家、中低收入国家和低收入国家依次递减。在高收入国家组中,美国、新加坡等是发达国家中数字经济发展较快的国家;中国和印度则分别是中高收入和中低收入国家中的领先国家。

第三,从总指数来看,2021年美国、新加坡、英国等是TIMG指数排名最高的国家,中国排名第8位。从细分指数来看,2021年,数字技术指数中美国、芬兰、瑞士是前3位国家;数字基础设施指数中美国、新加坡、中国是全球排名前3位的国家;数字市场指数中美国、中国、英国全球排名最高;数字治理指数中新加坡、芬兰、丹麦排名全球前3位。中国在数字市场和数字基础设施领域优势较大,排名分别为第2位和第3位。但是,在数字技术和数字治理方面与美国、新加坡等国家相比还存在一定差距,排名为第15位和第41位。
第四,数字丝绸之路建设已成为共建“一带一路”的重要组成部分和未来国际合作的突破口。“一带一路”沿线国家的TIMG指数在2017年之后开始超过样本内的非“一带一路”沿线国家。从区域来看,东亚和太平洋、东盟、中东欧是区域内数字经济最为领先的地区,西亚和独联体地区的数字经济表现相当,中亚和南亚国家则整体水平偏弱。从国别情况来看,2021年新加坡、中国、阿联酋是排名前3位的国家。其中,中国的数字市场优势突出,新加坡在数字技术、数字基础设施、数字治理等分项指数排名方面处于领先地位。阿联酋、爱沙尼亚则在数字治理指数中位列区域内第2位和第3位。

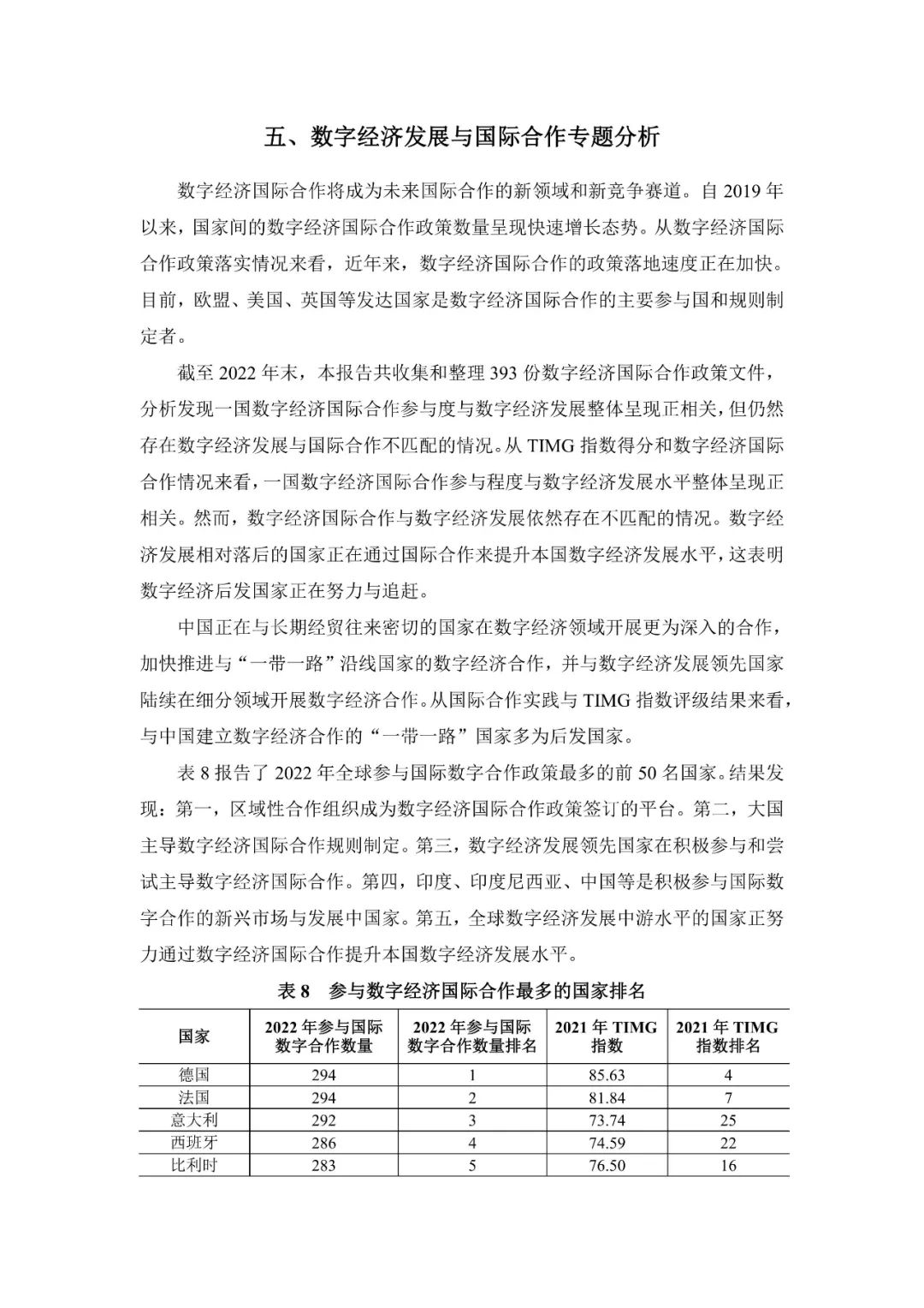
第五,数字经济将成为未来国际合作的新领域和新竞争赛道。目前,欧盟、美国、英国等发达国家是数字经济国际合作的主要参与国和规则制定者。一国数字经济国际合作参与程度与数字经济发展水平整体呈现正相关,但仍存在数字经济发展与国际合作不匹配的情况。数字经济发展靠后国家正在努力通过数字经济国际合作来提升本国数字经济发展水平。当前,中国与经贸往来密切的国家在数字经济领域开展更为深入的合作,加快推进与“一带一路”沿线国家建立数字经济合作,并且与数字经济发展领先国家陆续在细分领域开展数字经济合作。从国际合作实践与TIMG指数评级结果来看,与中国建立数字经济合作的“一带一路”国家多为后发国家。从细分指标来看,合作国家在数字技术、数字基础设施、数字市场和数字治理等方面都有非常大的提升空间。
报告内容如下













