推动交通体系向智能化转型,将是提升国内物流运输效率、更好地解决民众出行问题的有效举措。我国及省市级政府均相应出台智慧交通相关政策,以致力于建设智能铁路、智慧民航、智慧港口、数字航道、智慧停车、智慧交管等各个领域。
智慧交通行业相关公司:海康威视(002415)、大华股份(002236)、千方科技(002373)、高新(300098)、佳都科技(600728)等
本文核心数据:中国智慧交通政策发展历程、国家及省市智慧交通政策等
智慧交通是在智能交通的基础上,融入物联网、云计算、大数据、移动互联等高新IT技术,通过高新技术汇集交通信息,提供实时交通数据下的交通信息服务。智慧交通使人、车、路密切配合达到和谐统一,发挥协同效应,极大提高交通运输效率、保障交通安全、改善交通运输环境和提高能源利用效率。
智慧交通政策发展历程
回顾我国智慧交通的政策发展历程,自“十二五”时期,我国就开始布局智慧交通,首次提出了了到2020年我国要基本形成适应现代交通运输业发展要求的智能交通;之后在“十三五”时期,我国发布了《智慧交通让出行更便捷行动方案(2017-2020年)》,提出四大建设方向:提升城际交通出行智能化水平、加快城市交通出行智能化发展、大力推广城乡和农村客运智能化应用、完善智慧出行发展环境。
“十四五”初期,我国发布了《国家综合立体交通网规划纲要》,指出要打造基于城市信息模型平台、集城市动态静态数据于一体的智慧出行平台。

国家层面智慧交通政策汇总
截止2021年6月,我国国家层面的智慧交通方面政策汇总如下:




国家层面智慧交通发展规划
在我国智慧交通发展规划方面,根据《交通运输行业智能交通发展战略(2012-2020年)》、《中国制造2025》、《智能汽车创新发展战略》、《关于推动交通运输领域新型基础设施建设的指导意见》、《关于促进道路交通自动驾驶技术发展和应用的指导意见》等政策的内容,总结得出2025年和2030年我国智慧交通发展的主要目标,任务重点集中于基础设施建设、自动驾驶技术、车路协同技术等方面发展。

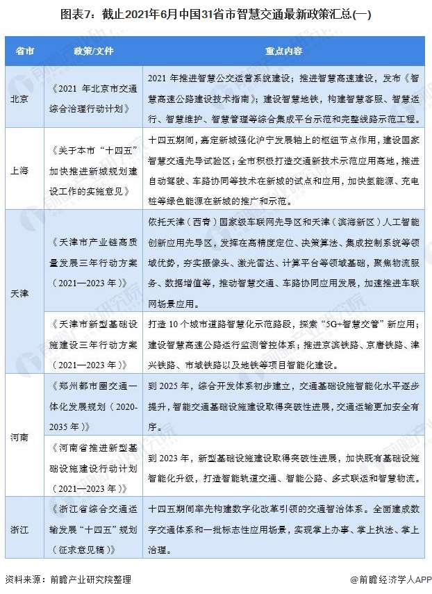
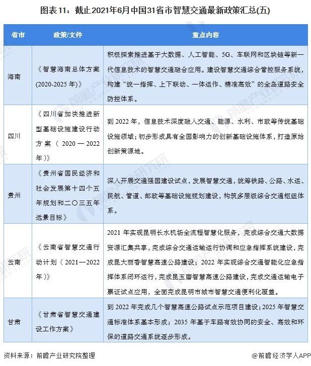
地方层面智慧交通政策汇总
“十四五”时期是我国落实交通强国建设部署的关键阶段,我国各省市政府机构均响应国家改革和发展措施,根据各自省内综合交通运输体系发展的现阶段特点,结合交通运输部明确规划编制体系,出台了符合省内建设条件的智慧交通发展规划。截止6月,我国31省市智慧交通最新政策汇总如下:






重点省市智慧交通建设侧重点
由于各省的不同的交通现状及发展条件,因此各省政府部分在制定智慧交通发展规划相关政策时会有不同的侧重点,例如广东省更侧重于智慧交通中的指挥平台建设和智能网联汽车、江苏省更侧重于智慧交通治理以及智慧公路建设和智慧交通产业建设。

