本文来自工业和信息化部无线电管理局。
为贯彻落实党的二十届三中全会精神,健全因地制宜发展新质生产力体制机制,完善航天领域产业发展政策和治理体系,促进卫星频率轨道资源高效开发利用,根据《中华人民共和国无线电管理条例》,参照国际电信联盟《无线电规则》等相关法规和规定,工业和信息化部近日印发《卫星网络国内协调管理办法(暂行)》(以下简称《办法》)。
《办法》规范和优化了国内协调工作,提升了国内协调效率。一是明确了国内协调基本原则。就国内协调地位判定标准、各单位职责分工、干扰处置和监督措施等方面进行了规定。二是规范了国内协调程序。明确了建立国内协调关系的条件和流程,国内协调需求征集、汇总和公示,以及协调反馈等环节的时限要求。三是优化了国内协调机制。强化了国家无线电办公室统筹协调作用,提出了无需建立国内协调关系的情形,减少国内协调对象范围,引入五种完成国内协调的形式,降低国内协调复杂度。
下一步,工业和信息化部将做好《办法》宣传和解读以及配套制度的制定,确保《办法》各项措施落到实处,进一步激发航天企业活力,推动航天产业高质量发展。
关于印发《卫星网络国内协调管理办法(暂行)》的通知
工信部无〔2025〕52号
各卫星操作单位:
现将《卫星网络国内协调管理办法(暂行)》印发给你们,请遵照执行。
工业和信息化部
2025年3月4日
卫星网络国内协调管理办法(暂行)
第一章 总则
第一条 为提升卫星网络国内协调效率,优化协调程序,促进卫星频率轨道资源高效开发利用,维护空中电波秩序,根据《中华人民共和国无线电管理条例》,参照国际电信联盟(以下简称国际电联)《无线电规则》等相关法规和规定,制定本办法。
第二条 卫星网络国内协调(以下简称国内协调)是指在国际电联《无线电规则》框架下,我国卫星网络之间、卫星网络与地面无线电台(站)之间的频率协调。
本办法适用于我国境内卫星操作单位开展的国内协调工作。
第三条 国内协调依据协调地位开展,国内协调地位应按照国际电联《无线电规则》和国家无线电管理有关规定,以及工业和信息化部收妥完整卫星网络资料的时间确立。
国内协调地位较低的卫星网络应主动采取切实可行的措施,避免对国内协调地位较高的卫星网络造成有害干扰,也不得向国内协调地位较高的卫星网络提出免受有害干扰的保护要求。
第四条 向国际电联申报卫星网络的卫星操作单位为申报单位,与其开展协调的单位为协调单位。申报和协调单位是开展国内协调的责任主体。工业和信息化部为国内协调的主管部门,负责对国内协调进行政策指导和统筹管理,对重大、复杂的协调问题进行评估和判定。
第五条 国内协调工作应本着合法、合理、务实、高效的原则有序开展。
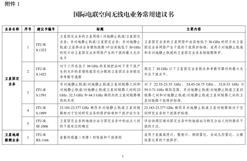
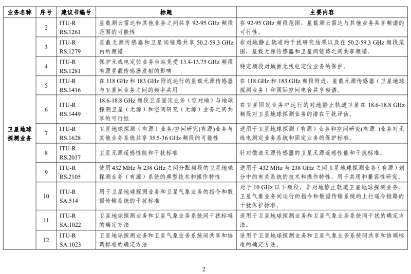
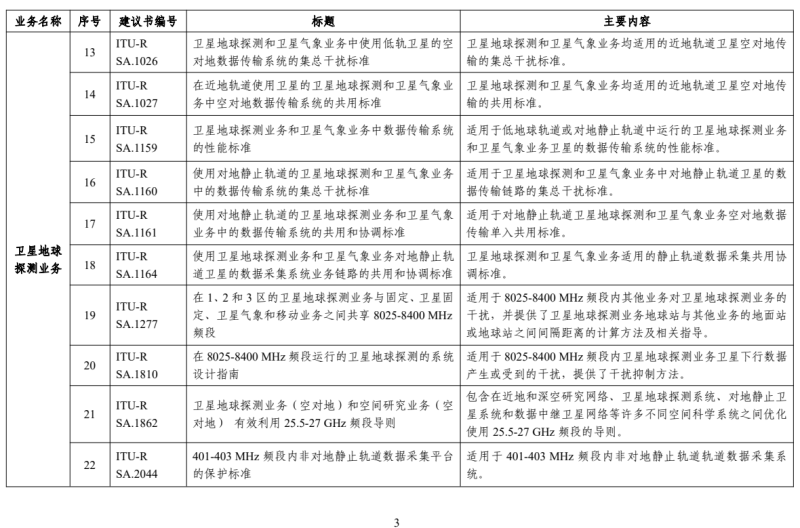
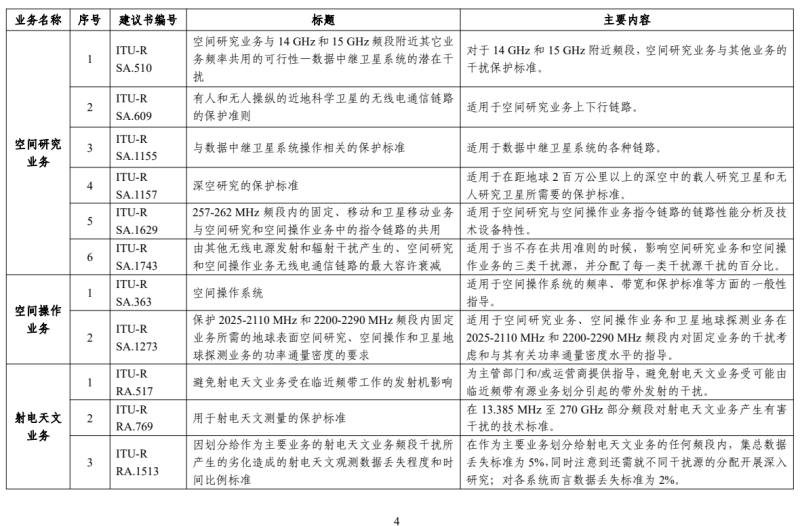
申报单位应依据国际电联《无线电规则》及相关建议书(常用建议书见附件1)主动开展国内协调,协调单位应积极配合。协调单位不得以非技术、非规则要求拒绝或拖延国内协调工作,不得对申报单位设定明显超出技术、经济合理性的约束措施或其他显失公平的限制条件。
第六条 鼓励卫星操作单位通过加强合作和技术创新方式完成协调。对于协调难度大的技术问题,支持通过先行先试和试验验证的方式进行协调。对于遥感卫星的数据传输和测控频段,国家通过制定使用规划的方式优化国内协调工作,逐步推广频率统筹协调使用。
鼓励卫星操作单位使用电子邮件、政务平台、在线会议等信息化手段开展协调,提升国内协调效率。
第七条 申报单位应积极开展国内协调,在按本办法完成国内协调后,方可依法申请卫星无线电频率许可和空间无线电台执照。
卫星网络在报送通知资料前,应完成国内协调;或提交与未完成协调卫星网络的合理可行的频率兼容分析报告,并作出避免对国内协调地位较高的卫星网络造成有害干扰,也不得向国内协调地位较高的卫星网络提出免受有害干扰的保护要求的承诺。
第八条 国内协调地位较低的卫星网络在卫星发射之后如果对国内协调地位较高的卫星网络产生实际有害干扰,则协调地位较低的卫星操作单位应立即、主动采取降低功率等有效措施,直至关闭实际发射,消除有害干扰。协调地位较高的卫星操作单位应按照国际电联相关规则及我国的相关规定采取相应措施,配合规避有害干扰。
第二章 卫星网络国内协调关系的建立
第九条 工业和信息化部通过建立国内协调列表(模板见附件2)确立申报的卫星网络与协调地位较高的卫星网络以及相关地面无线电台(站)之间的协调关系。申报单位应依据国内协调列表确立的协调关系开展频率协调工作。
第十条 除本办法另有规定的外,已申报的卫星网络和已设地面无线电台(站),与拟申报的卫星网络存在频率部分或全部重叠的,可提出国内协调需求,申请列入国内协调列表。
第十一条 卫星网络间的协调需求由卫星操作单位提出,卫星网络与地面无线电台(站)的协调需求,由工业和信息化部组织国家无线电频谱管理中心提出。
工业和信息化部通过电子邮件、函件或政务平台等方式向相关单位征集国内协调需求。征集时限为10个工作日。未在规定时间内提出需求的,视为无国内协调需求。
第十二条 根据各单位反馈的协调需求,工业和信息化部组织对拟建的国内协调列表进行汇总和复核,时间不超过10个工作日。复核完成后,工业和信息化部对拟建的国内协调列表进行公示,公示期为5个工作日。公示期结束后,工业和信息化部正式向相关部门和单位发布国内协调列表。
第十三条 工业和信息化部组织建立国内协调负责人、联络人台账信息,用于国内协调工作联络。台账信息变更的,相关行业主管部门、卫星操作单位、地面无线电台(站)用户单位应在一个月内将变更后的信息提交至工业和信息化部,由工业和信息化部更新台账信息。
第三章 无需建立卫星网络国内协调关系的情形
第十四条 对于卫星地球探测(无源)、空间研究(无源)业务,无需建立国内协调列表及开展国内协调。
第十五条 符合下列条件之一的卫星网络,无需作为协调对象列入已建立的国内协调列表及开展国内协调:
(一)对于静止轨道与静止轨道卫星网络之间,在《无线电规则》规定的协调弧以外的;
(二)对于非静止轨道卫星固定业务与静止轨道卫星固定业务、卫星广播业务卫星网络之间,符合《无线电规则》第22条规定的;
(三)在8025-8400 MHz频段,非静止轨道卫星地球探测业务(空对地)卫星网络与静止轨道卫星固定业务(地对空)和卫星气象业务(地对空)反向应用,非静止轨道卫星正常工作状态下,到达静止轨道的最大功率通量密度满足《无线电规则》第22.5款限值的;
(四)符合《无线电规则》规定的其他无需协调的情形的。
第十六条 符合下列条件之一的,地面无线电台(站)无需作为协调对象列入国内协调列表及开展国内协调:
(一)未获得地面无线电台(站)执照的,但无线电管理机构已受理许可申请的除外;
(二)卫星网络满足《无线电规则》第21条限值的;
(三)符合《无线电规则》规定的其他无需协调的情形的。
第十七条 若协调单位认为,按照本办法未列入国内协调列表的卫星网络,仍需要开展国内协调的,应在第十一条规定的时限内依据国际电联相关规则和建议书书面申请并提供频率兼容分析报告或相关测试数据等,经工业和信息化部确认后可补充列入国内协调列表。
第四章 卫星网络国内协调的开展
第十八条 国内协调列表建立后,申报单位应主动向协调单位提供项目情况和主要技术参数,以及卫星网络资料频率兼容分析报告等,协调单位应在收到完整材料后5个工作日确认收妥上述材料。未按时收到确认的,申报单位应予以提醒,收妥确认时间可延长5个工作日。逾期未确认的,视为已收妥。
第十九条 协调单位在收到申报单位的协调请求及相关材料后,应积极开展磋商,在2个月内出具是否同意完成协调的结论。不同意完成协调的,应提出详细的频率兼容技术分析意见或相关测试报告。协调单位需申报单位补充或修改相关材料的,可要求申报单位提供,反馈协调意见时间可一次性延长1个月。对于确有困难的,双方协商一致,可适当延长时限要求。
第二十条 协调单位逾期未反馈协调意见的,申报单位可发出协调提醒函件并抄报工业和信息化部。提醒函件发送后的1个月内未收到反馈意见的,申报单位可发出第二封协调提醒函件并抄报工业和信息化部,1个月内仍未收到反馈意见的,经工业和信息化部确认后,视为完成国内协调。
第二十一条 已列入国内协调列表但被国际电联删除的或明确没有使用计划的卫星网络不再具有国内协调地位,无需继续开展国内协调。
第五章 卫星网络国内协调的完成
第二十二条 卫星网络可通过依规则自动完成、双方协议完成、第三方评估完成、主管部门会议完成、主管部门函件征求意见完成等五种形式之一完成国内协调。鼓励优先采用双方协议完成协调的形式。
第二十三条 对于国内协调列表中的卫星网络,符合下列情形之一的,可视为依规则自动完成国内协调。
(一)在7235-7250 MHz(地对空)、8025-8400 MHz(空对地)和25.5-27 GHz(空对地)频段,对于非静止轨道卫星地球探测业务卫星网络数据传输和测控链路,满足以下条件之一的:
1.若双方均为太阳同步轨道,且轨道倾角相差3度以内、轨道升交点赤经在相同历元时刻相差10度以上的;
2.对于X频段,双方数据传输和测控站地理隔离2000公里以上的;对于Ka频段,双方数据传输和测控站地理隔离1000公里以上的。
(二)在9.2-10.4 GHz频段星载合成孔径雷达与地面无线电测定业务电台(站)之间,符合工业和信息化部有关优化X频段卫星地球探测业务(有源)与无线电测定业务频率协调程序规定的。
(三)对于短期试验卫星,同时满足以下条件的:
1.卫星运行在非静止轨道;
2.单星(含星座系统中的单颗卫星)设计寿命3年以下;
3.所申请和使用的卫星无线电频率无需适用国际电联《无线电规则》第9条第Ⅱ节(协调程序)的规定;
4.星座系统所含卫星总数10颗以下;
5.卫星仅用于开展试验,不进行商业活动或商业应用;
6.避开我国主要卫星系统、地面无线电台(站)常用频段,同时试验频段应有明确的使用地点和时段;
7.不得对我国已有卫星系统、地面无线电台(站)产生有害干扰。若产生有害干扰应立即采取有效措施予以消除。
(四)工业和信息化部对国内协调或相关无线电业务之间兼容共用已有其他明确技术条件的。
第二十四条 对于申报协调双方经过技术分析达成共识的协调事项,双方应签署协调协议或提供相应佐证材料,作为完成国内协调的依据。
第二十五条 工业和信息化部组织建立国内协调第三方机构评估机制,向社会公开遴选一批具备相应专业能力的第三方评估机构,并向社会公示。第三方机构评估机制具体细则另行制定。
第二十六条 对于协调要求不合理、协调标准不明确、技术分析有争议、频率兼容结论不明晰等问题,经反复协调磋商无法达成一致的,申报协调双方中的任一方可提请第三方机构进行评估,第三方机构由工业和信息化部随机抽选;或申报协调双方协商一致可选定一家第三方机构进行评估,并报告工业和信息化部。第三方评估结论作为判定国内协调是否完成的依据。
第二十七条 对于国家重大工程或者重大、复杂协调事项,工业和信息化部可以国家无线电办公室名义召开国内协调会议,对协调结果进行判定。会前组织国家无线电频谱管理中心等单位对协调中的技术问题进行兼容分析或测试,作为结果判定的重要参考。会议纪要作为完成国内协调的依据。
第二十八条 对于国家重大工程或者重大、复杂协调事项,但受时间等因素影响,不具备召开会议条件的,工业和信息化部可以国家无线电办公室名义发函征求相关部门意见。反馈无意见或附条件同意的视为完成协调。超过一个月未收到反馈意见的,视为完成协调。
第二十九条 对于在国内协调过程中存在弄虚作假、故意拖延协调进程或无合理技术理由拒不配合协调等违反本办法规定行为的单位,由工业和信息化部予以约谈并责令改正,相关协调结果不予认可。情节严重的,责成相关单位追究当事人责任,并向其上级主管部门通报。
第六章 附则
第三十条 本办法中下列用语的含义:
(一)静止轨道,是指位于地球赤道平面上,由于受到自然力(主要是万有引力)的作用,卫星的质量中心所描绘的顺行圆形的轨迹。
(二)非静止轨道,是指除静止轨道外,由于受到自然力(主要是万有引力)的作用,卫星的质量中心所描绘的相对于某参照系的轨迹。
(三)卫星网络资料,是指向国际电联报送的卫星网络正常工作所涉及的无线电频率和空间轨道等相关信息的技术文件。
(四)卫星网络通知资料,是指工业和信息化部报送国际电联,请其将卫星网络资料相关信息登记进入国际频率登记总表(MIFR),以取得国际地位的技术文件。
(五)卫星操作单位,是指依据国际规则在国际电联注册登记,申报、使用和维护卫星网络资料,并缴纳成本回收费用的单位。
(六)国内协调列表,是指包含国内协调相关的卫星操作单位、卫星网络或地面无线电台(站)名称,以及频率范围、星座构型、业务类型、传输方向等信息,用以明确国内协调关系的技术文件。
第三十一条 国内协调工作涉及军事系统的,由军队电磁频谱管理机构按有关规定归口办理。
第三十二条 涉及香港、澳门特别行政区的国内协调事宜,根据内地与香港、澳门特别行政区政府间有关规定办理。
第三十三条 本办法自2025年5月1日起实施。
附件:
1.国际电联空间无线电业务常用建议书
2.卫星网络国内协调列表(模板)





