由中国信息协会大数据分会和钛媒体联合举办的中国数据生产力大赛已于5月11日开启,已收到250多家企业的报名与参与,大赛已经开启全网投票环节,7月13日至7月20日,每人每天可以为参赛企业投出3票,欢迎大家和我们一同见证数据的价值!
精彩场景抢先看!
威海职业学院——领导职工“秒诊”项目绩效
动动手指,为ta投上您宝贵的一票:https://bbs.fanruan.com/forum.php?mod=viewthread&tid=140854&id=1061
【痛点问题】
项目涉及全校14个二级学院、12个行政部门,被分解为12个任务、117个子任务,学校需对任务、成果进行细化分解,并对任务进展、资金投入等进行过程督控、风险评估和统筹调度。在传统项目管理中,项目管涉及部门广,纸质传递效率低下部,各部门“投入”“产出”口径不一、任务进度争论不休,领导难以辨别绩效、诊断问题,会议往往冗长而低效。
【解决方式】
基于办公系统自主开发项目管理系统,资金、任务、成果分解至年、部门、责任人,统一统计口径,每季度初发起提报、延迟提报自动提醒。用FineReport设计数据决策大屏,对接办公系统读取数据,每日信息自动更新,学校领导、项目管理部门、任务责任人可随时查看了解进展。数据决策大屏以可视化形式直观反映关键指标等,相关指标还可下钻查看,清晰反映了项目进展全貌,也形成了项目考核的“数字化”历史档案。
【场景价值】
提升人效:项目管理部门由5人+管1个项目变为1人管3+个项目,责任人提报进度后,审核全程“表单跑路”,项目管理“减负增效”获同行院校好评;
提升开会效率:调度会上,参会人员从低头看材料到抬头看大屏,“统一口径”让部门不再争辩,“会前审核”让情况汇报环节简练快速、直指问题,“一图胜千言”使领导快速准确定位全局性问题并溯源分析,会议时长由4+小时缩减到1-小时,效率和质量显著提升
年终项目考核有据可依:清晰透明的过程考核令项目管理的公信力、满意度大幅提升。


北京首钢股份有限公司——生产成本管理-炼钢转炉工序金属料管控
动动手指,为ta投上您宝贵的一票:https://bbs.fanruan.com/forum.php?mod=viewthread&tid=140902&id=1084
【痛点问题】
钢铁生产过程中炼钢转炉工艺操作环节多、人员多、转炉金属料成本占整个炼钢工序成本的80%左右,原有人工分析手段不能及时迅速的进行查找异常问题并进行分析,而且当前人工统计的数据细粒度只能到天维度,无法准确锁定问题点,更不能进行及时迅速的分析,影响整个炼钢工序的工艺提升及成本控制。
【解决方式】
通过梳理现有炼钢PES工艺报表,设计转炉工序金属料管控驾驶舱,按照人员、炉座、班组等维度重点分析转炉金属料损失、装入量、出钢量、吹损等指标,并按照产线、炉座、班组、个人、炉次的层级下钻,从而发现转炉过程中的吹损过大,金属料损失过多等问题

金属料异常点掌控指标锁定异常班组。

分析班组异常原因、锁定异常因子。


锁定具体影响金属料的钢种及炉次并明确原因。


【场景价值】
1、通过建立转炉金属料管控驾驶舱,金属料管控效率全面提升。
提升了现场管理效率,提高了专业管理人员的分析问题、解决问题的能力,专业人员查找锁定问题点的时间由原来的人工逐步排查等多个步骤简化为“随时查看驾驶舱,随时发现问题点、直接锁定问题点到个人并分析”。
2、对各作业区分工序分析金属料异常原因,提高操作水平。
通过各工序金属料对比分析各工序异常原因,制定改善措施,调整优化工艺技术操作,缩小岗位间操作差距;提供改进方向建议实现金属料即时管控和长期管控相结合,提高经营效率和效果,同时为计划值推进和标准成本优化提供支撑。
茂名石化——业务骨干零代码搭建管理应用
动动手指,为ta投上您宝贵的一票:https://bbs.fanruan.com/forum.php?mod=viewthread&tid=140860&id=1064
【痛点问题】
现场的安全隐患管理是炼化企业的一项重要管理工作,公司涉及炼油、化工、港口、铁运等多个生产区域,区域范围广,生产施工点位多,风险管理难度大。原有管理人员现场检查问题需纸质记录后再返还办公室进行系统填报,且容易导致问题记录缺失。因此亟需基于现场风险录入的移动应用以减轻安环专业管理人员收集整理相关工作负担,提升各区域安全风险监控能力。
【解决方式】
公司以全面提升基层数字化管理效率为目标,实施“业务人员IT化,IT人员业务化”人才培养方案。最初由信息部门牵头,业务部门参与,成立简道云应用开发小组,以化工、热电两大分部为试点开展建设,逐步在建设中培养业务骨干熟悉平台技术,以“导师带徒”的方式,扩大业务人员技术培养。
掌握简道云应用开发能力之后,安环部骨干人员自主建立各单位HSE管理部门基础对照表,通过数据联动实现对应HSE管理部门人员的自动审批流转,实现作业类型和观察方法标准化。利用流程表单实现流程的规范化建设,采用跨应用等方式实现各单位内部应用的数据共享,最终实现HSE观察的统一数据监控。



【场景价值】
HSE观察平台的建设使用,进一步加强了各层级单位对现场安全风险的管控能力,企业管理人员可在现场及时进行手机填报并拍照记录,极大的便捷了现场检查管理工作,扭转了原始的“回忆录”模式,统一了HSE观察入口,减轻80%以上的工作负担;同时实现风险问题的线上闭环管理,加强了风险问题处置的跟踪监控,避免漏项降低安全风险事故发生几率。
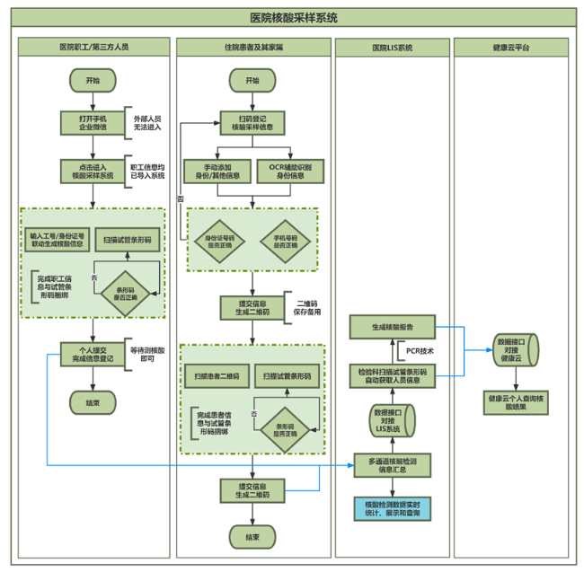
上海市第十人民医院——数字赋能核酸检测全流程
动动手指,为ta投上您宝贵的一票:https://bbs.fanruan.com/forum.php?mod=viewthread&tid=140861&id=1065
【痛点问题】
医院是服务于人民生命健康的事业机构,在新冠肺炎疫情防控常态化的背景下,全员核酸检测也已成为疫情防控的必要措施之一,如何通过信息化手段融合现有工作流提高群体采样的准确性和效率,减轻医务人员的工作负担,成为当下最严峻的挑战。
【解决方式】
为了提高核酸检测效率,减轻医务人员工作负担,医院决定使用简道云来部署平台,实现核酸检测数据“上云”。整体应用部署策略主要分为三个阶段:
逻辑梳理阶段:对一线业务人员进行调研,结合医院现有业务板块、业务流程、业务痛点难点,利用简道云能够实现的功能初步对业务系统进行逻辑梳理,形成系统架构图。
平台赋能阶段:根据梳理出的系统架构图不断测试路径、完善功能、修补漏洞,最终完成整个业务系统的搭建。系统投入使用后,医院赋能业务人员自主开发调整,由于简道云操作灵活简单,业务人员不懂代码也能开发设计。
数据联动阶段:利用简道云智能助手+数据工厂+仪表盘实现数据实时汇总、查询和展示,同时利用简道云免费的数据接口功能对接医院LIS系统以及健康云系统,打破数据孤岛,实现不同平台间数据的互联互通。

医院核酸采样系统流程图
结合以上流程逻辑图,医院相关部门针对疫情期间最棘手的核酸采样问题,梳理了核酸采样系统的整体架构,以一线医务人员的实际业务需求为出发点,经过不断测试路径、完善功能,最终搭建出了核酸采样系统。后续积累了相关经验后,医院在此基础上陆续搭建起以疫情防控、员工管理、数据联动为核心的信息化管理平台。


【场景价值】
通过系统搭建,大幅提升了医院群体采样的准确性和效率。通过对医院核酸检测工作的现场情况调研分析,结合标本检测的实际流程,将医院移动端与LIS系统和健康云系统通过信息集成平台进行深度融合,整合院内、院外流程,规避了传统采样方式的各种弊端,方便快捷地实现了核酸采样工作的全流程信息化支撑。
核酸检测系统的使用,提高了采样效率,满足数据互通共享,实现了检测结果查询及信息追溯的闭环管理,节约了大量的人力资源成本、每周花在数据收集和整理上面的时间降低了95%以上。
据悉,本次大赛有250余家企业参与,更多精彩内容,可以点击链接(https://bbs.fanruan.com/2022datapower/list)进行查看,同行异业,在数字化转型之路上,共同奋斗与前行!
