本文来自全国网安标委。
日前,国家标准GB/T 43697-2024《数据安全技术数据分类分级规则》正式发布,给出了数据分类分级的通用规则,为数据分类分级管理工作的落地执行提供重要指导。该标准将于2024年10月1日起正式实施。
该标准明确了数据分类与分级的基本原则,包括业务相关性、数据敏感性、风险可控性等。具体而言,数据分类应根据业务特点和数据属性进行划分,如个人信息、商业秘密、国家秘密等;数据分级则应根据数据的敏感性、重要性和潜在风险进行划分,如一般数据、重要数据、核心数据等。
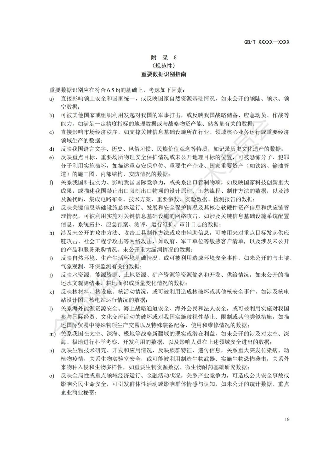
该标准指出,重要数据是指特定领域、特定群体、特定区域或达到一定精度和规模的,一旦被泄露或篡改、损毁,可能直接危害国家安全、经济运行、社会稳定、公共健康和安全的数据,仅影响组织自身或公民个体的数据一般不作为重要数据。核心数据是指对领域、群体、区域具有较高覆盖度或达到较高精度、较大规模、一定深度的,一旦被非法使用或共享,可能直接影响政治安全的重要数据,主要包括关系国家安全重点领域的数据,关系国民经济命脉、重要民生、重大公共利益的数据,经国家有关部门评估确定的其他数据。
核心内容
适用范围
适用于行业领域主管(监管)部门制定数据分类分级标准规范,适用于各地区、各部门和数据处理者开展数据分类分级工作。不适用于国家秘密和军事数据。
基本原则
数据分类分级遵循科学实用、边界清晰、就高从严、点面结合和动态更新的原则。
数据分类规则
数据按照行业领域分类,分为工业数据、电信数据、金融数据、能源数据、交通运输数据、自然资源数据、卫生健康数据、教育数据、科学数据等。再按业务属性细分,包括业务领域、责任部门、描述对象、流程环节、数据主体、内容主题、数据用途、数据处理和数据来源等。
数据分级规则
数据分级框架将数据分为核心数据、重要数据和一般数据三个级别,根据数据的重要程度和可能造成的危害程度进行分级。
数据分级要素
包括数据的领域、群体、区域、精度、规模、深度、覆盖度和重要性等。
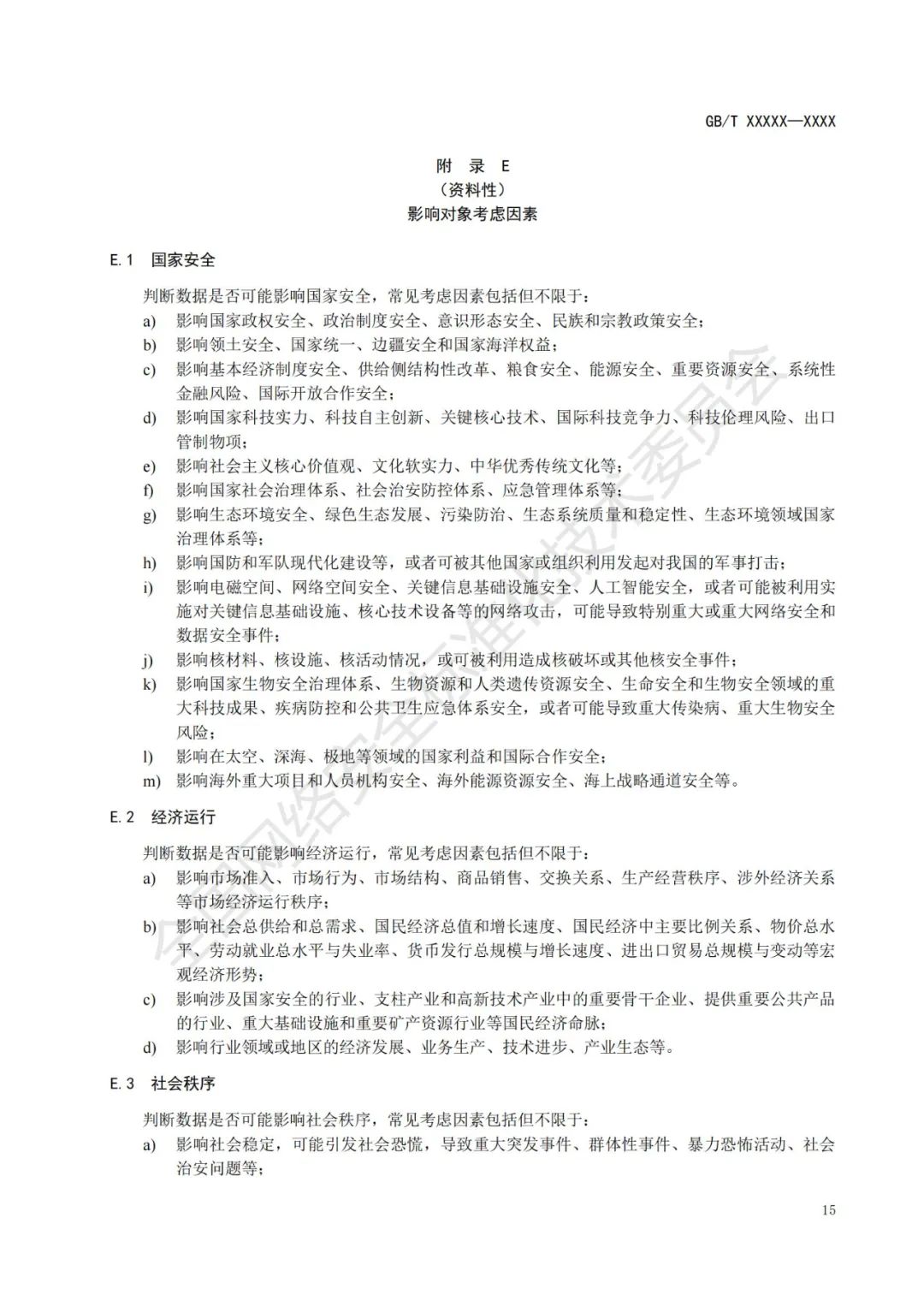
数据影响分析
分析数据一旦遭到泄露、篡改、损毁或非法使用等情况下,可能影响的对象和影响程度。
级别确定规则
根据数据影响对象和影响程度,确定数据为核心数据、重要数据或一般数据。
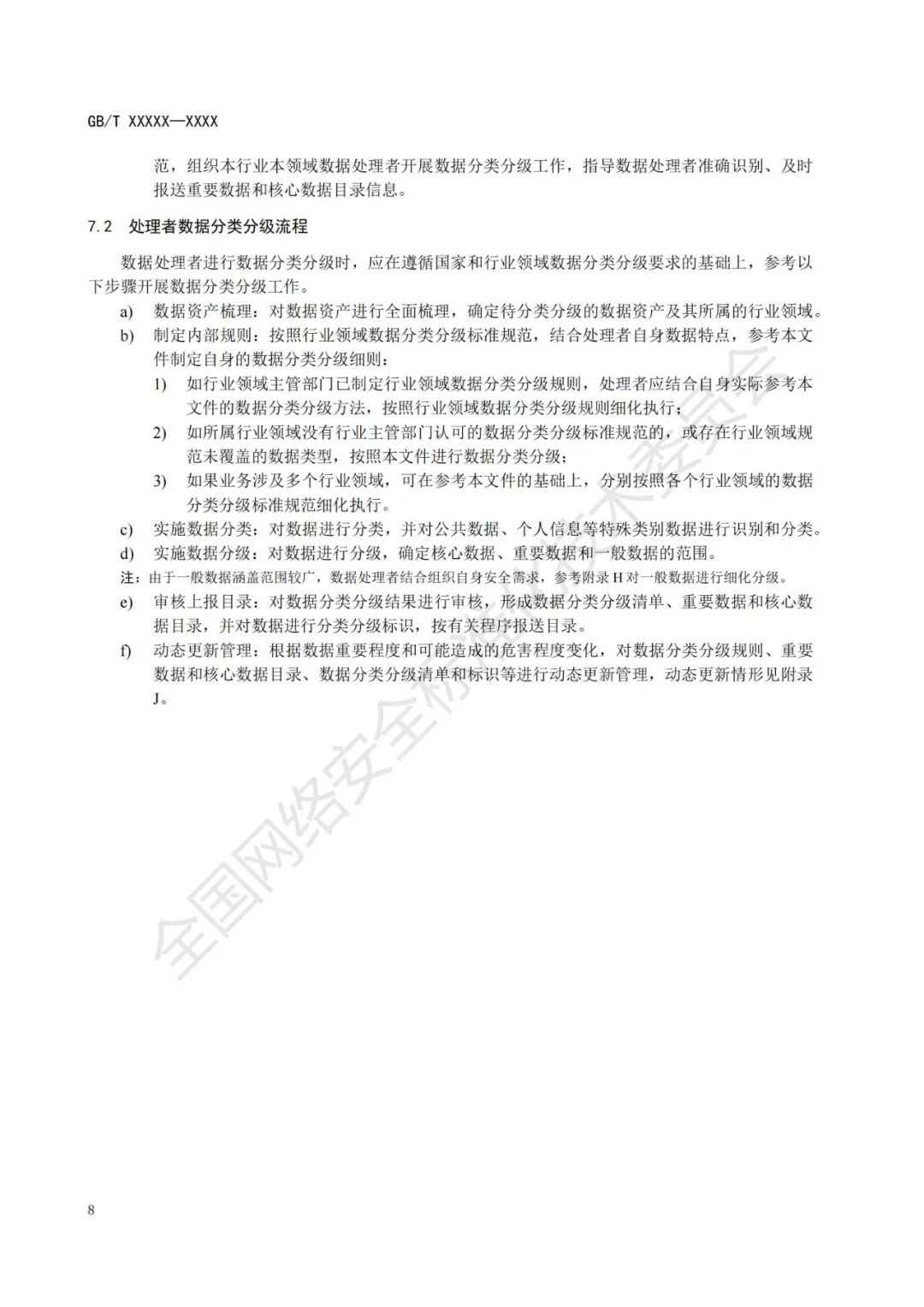
数据分类分级流程
包括行业领域数据分类分级流程和处理者数据分类分级流程,涉及制定标准规范、开展分类分级、审核上报目录和动态更新管理等步骤。
附录
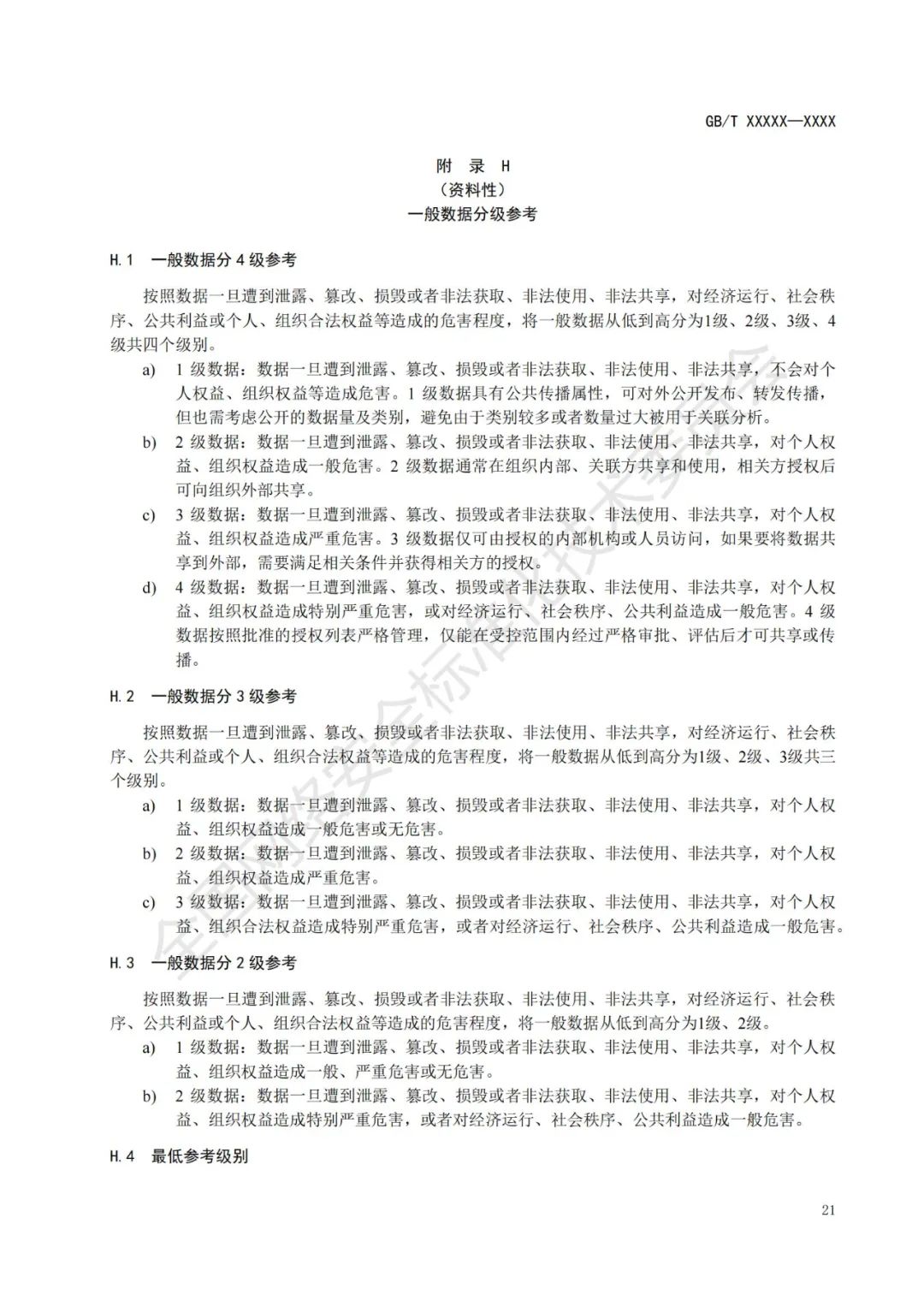
提供了基于描述对象与数据主体的数据分类参考、个人信息分类示例、数据分级要素识别常见考虑因素、安全风险常见考虑因素、影响对象考虑因素、影响程度参考示例、重要数据识别指南、一般数据分级参考、衍生数据分级参考和动态更新情形参考等。
具体内容如下





























