本文来自微信公众号“电子发烧友网”,【作者】莫婷婷。
电子发烧友网报道(文/莫婷婷)业内人士一直在寻找机器人的落地场景,就在上海国际汽车工业展览会(简称2025上海车展),小鹏汽车、奇瑞汽车、深蓝汽车、一汽红旗等一众车企纷纷展示了人形机器人,让上海车展成为一场人形机器人的大型“秀场”。
随着车企的布局,一场关于机器人落地汽车制造业的商业化拐点也在加速到来,各大汽车制造商将其视为提升生产效率、优化服务体验以及实现智能化转型的关键驱动力。与此同时技术瓶颈也在应用落地的过程中被进一步关注到,激发了更多针对性的研发投入和技术突破。
人形机器人落地汽车行业,担任讲解员、销售等职位
随着人形机器人技术的发展,机器人完成踢足球、拿物品、前空翻等动作,并且在视觉大模型、端到端大模型的支持下,能够进行对话等人机交互功能已经不稀奇。进入2025年,人形机器人开始大步迈向商业化。2025年上海车展,让人形机器人在汽车行业落地有了明确的方向。
小鹏汽车在2024年低调推出的人形机器人铁人Iron在上海车展成为最火爆的“车模”。从上海车展看到,可以与人握手、招手,和路人合影,灵巧的手指关节让其还能完成比心、比耶等动作。

图:小鹏Iron与观众互动比心(电子发烧友网摄)
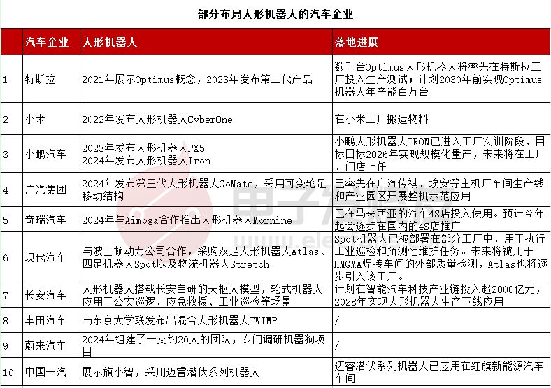
小鹏汽车在人形机器人领域布局可以追溯到2023年。2023年10月,小鹏发布了首款人形机器人PX5。2024年,小鹏汽车正式发布Iron,身高体重为178cm、70kg,全身拥有62个主动自由度,灵巧手15个自由度,支持触觉反馈;搭载了3000T算力的图灵AI芯片,新一代直线执行器、微型手指关节,扭矩密度相比上一代提升20%,应用了AI端到端大模型,得益于软硬件的全面升级,Iron的性能相较上一代更加强大,行走更加稳定,接近人类。
小鹏汽车董事长、CEO何小鹏介绍,小鹏人形机器人IRON已进入工厂实训阶段,目标到2026年实现规模化量产,未来将在工厂、门店上任。
奇瑞成立了安徽墨甲智创机器人科技有限公司,由此入局机器人领域。就在2024年,奇瑞推出双足人形机器人Mornine。身高体重为167cm、65kg,全身拥有41个自由度,单手12自由度,最大行走速度可达1m/s,最大关节扭矩为512N·m。在感知系统方面,搭载4颗超声雷达,3D激光雷达、2个深度相机、1个全景相机、1颗6麦克风阵列。
今年3月,奇瑞汽车宣布人形机器人Mornine(墨茵)已在马来西亚的汽车4S店投入使用。奇瑞控股集团党委书记、董事长尹同跃表示“我们打算用它在4S店帮我们卖车。”预计今年起会逐步在国内的4S店推广。
在上海车展上,奇瑞展示的人形机器人Mornine能够进行汽车产品讲解、拿可乐等功能。
除了上述两家车企带来自研的机器人,在车展现场,不少车企邀请了部分机器人公司的机器人来当“员工”,例如上汽荣威邀请智元机器人担任讲解员,深蓝汽车邀请宇树机器人担任“AI员工”,能够在与观众握手进行交互。
此外在上海车展上,一汽红旗发布会由旗下人形机器人旗小智客串发布会主持人,一汽红旗将其称为红旗智能工厂7号智能员工。

图源:中国一汽
喷涂等加工工序90%可由机器人完成,超10家车企加速布局
机器人为车企助阵,成为一大看点。从目前的消息来看,面对机器人赛道的潜力,汽车企业进行超前布局,采取了“自研+投资”的双重策略,电子发烧友网统计全球范围内包括自研、与产业链合作,以及宣布即将布局的汽车企业中,已有超过10家逐步布局机器人。
特斯拉、小鹏、广汽等车企依托技术积累,直接切入机器人研发,一场“技术复用革命”也由此展开。例如特斯拉Optimus硬件复用汽车摄像头和FSD芯片,软件则共享自动驾驶算法。小鹏IRON机器人则是搭载自研图灵AI芯片、AI鹰眼视觉系统和天玑AIOS系统。具体来看,动力系统、感知系统以及供应链都是车企可以将自身自动驾驶汽车领域积累的技术和经验可以直接或经过调整后应用于机器人开发中的三大方面。

业内人士认为,人形机器人的商业化落地将呈现阶段性发展,将在制造业实现最快落地与部署,尤其汽车装配与特种/恶劣场景,这些专用市场将成为人形机器人的机会。来自市场调研机构CMR的数据显示,2024年新增13.9万台AGV/AMR,其中AMR占比50%以上。轮式双臂也加速落地工厂应用。
电子发烧友网统计发现,在电子发烧友网统计中看到,特斯拉、小米、小鹏汽车、广汽集团、奇瑞汽车、现代汽车等车企已有落地进展。
作为汽车产业中,较早布局人形机器人的特斯拉,其人形机器人Optimus也以落地特斯拉工厂。在2025第一季度财报电话会议上,特斯拉CEO马斯克预计到今年年底将有数千台Optimus机器人在特斯拉工厂中投入使用。在财报报告中,特斯拉展示了Optimus人形机器人试生产线。

图:Optimus人形机器人试生产线(特斯拉财报)
对于车企而言,引入人形机器人进入汽车功能带来的优势是实现降本增效。通过利用机器人执行重复性高、劳动强度大的任务,可以有效缓解劳动力短缺问题,同时降低运营成本。
在浙江人形机器人创新中心公开的数据显示,在技术成熟的情况下,上下料、抛光、焊接、涂胶、喷涂等加工工序,90%可采用机器人完成。Tesla一台白车身制造时间仅需3-5分钟。
就在近期,一项现代汽车计划采购“数万台”机器人的计划在业内传开,涉及双足人形机器人Atlas、四足机器人Spot以及物流机器人Stretch,这被认为是当下最大的机器人订单。
目前,Spot机器人已被用于现代汽车的部分工厂中,用于执行工业巡检和预测性维护任务。根据现代汽车的计划,Spot还将被用于HMGMA焊接车间的外部质量检测。此外,现代汽车集团表示,为了推动制造自动化升级,未来旗下所有工厂都将部署Atlas人形机器人
广汽集团采用可变轮足移动结构的第三代人形机器人GoMate也已率先在广汽传祺、埃安等主机厂车间生产线开展整机示范应用。广汽集团的计划是到2027年,远程操控的轮足人形机器人将实现大批量推广应用;到2028年,具身智能人形机器人将批量应用。
在小鹏汽车展示的宣布视频中,人形机器人将被用于物品分拣、焊接等工作,轮式机器人将被用于物品运送等场景。而一汽红旗的旗小智将在红旗智能工厂中负责搬运、多形态物料混合分拣、汽车部件品质检测、汽车质量检测等工作。

红旗智能工厂旗小智(图源:中国一汽)
机器人落地汽车制造业面临五大挑战,具身智能是最终方向
英特尔中国网络与边缘技术与产品总监王景佳,机器人能否在某个行业实现落地最快,同时能大规模落地,这主要取决于两个方面:第一,功能是否足够完善;第二,成本是否能够得到市场的广泛接受。
目前来看,机器人在汽车行业可以分为用于工厂的作业型机器人,以及用于门店负责讲解、人机交互的服务型机器人。
在工厂环境中,机器人在部分对精度要求低的场景能够胜任大部分工作,这也是上述提到的小鹏机器人、奇瑞机器人落地的主要方向。
但是这类人形机器人还具备技术挑战,浙江人形机器人创新中心首席科学家、浙江大学求是特聘教授熊蓉提到人形机器人具备五大方面的挑战:一是运动学习偏复现/遥控,还需需提升作业臂(有精度和负载)下的上肢大幅运动、负载作业、智能移动作业、并满足作业精度要求;二是VLAM行为偏复现,动作类别少,缺少力触信息融合、工具使用等。三是交互行为学习训练数据匮乏。四是亟待突破可泛化、自适应与高精度、高可靠、高效率的兼顾;五是需提升视-力-触传感器、端侧智能计算控制器和操作执行器。
在门店服务场景中,人机交互能力是人形机器人的关键性能之一,此外还需提升灵巧手的操作能力。以人类的手为参照物,人手有27个自由度,特斯拉二代Optimus的灵巧手已经拥有22个自由度,小鹏Iron灵巧手有15个自由度,随着自由度的增加,这些机械手在模拟人类手部动作方面变得更加灵活精准,可以更细腻地处理各种物品,从轻柔地拿起脆弱的玻璃器皿到稳当地组装复杂的电子设备,都能应对自如。
当前,人形机器人正朝着具身智能的方向发展,特别是应用在汽车等制造业的机器人,“虽然已经有大量机器人在工业中应用,如传统机械臂、协作臂、AIGB、AMR等,但仍需要具身智能和人形机器人,尤其在装配作业等需要双臂协同、视触协同的场景中,使用传统机器人往往需要把一个人的工作拆解成3-5台机器人去完成,而且当生产需求变化时,需要专家不断进行编程,造成工业应用的空间成本、时间成本和人力成本等一系列问题。”熊蓉表示。
