数字化给企业带来的价值是显而易见,但是由于IT投入的金额大,CIO仍然常常面临很多具有挑战性的问题,怎么又来要钱了?IT建设和开支有没有计划性?IT不是挣钱的部门,为什么花钱这么大手大脚,一个项目1000多万?能不能压缩?为什么今年IT预算要5000万?这个ERP项目已经超支预算50%,怎么搞的?
这些问题涉及了公司IT投资管理的方方面面,从IT预算管理的视角来看,上述问题实质上包含了以下内容:企业有没有IT预算?IT预算应该如何编制?IT预算金额多少是合理的?IT预算需要如何进行控制?

从IT预算的价值来看,首先CIO可以通过IT预算全面掌握各项IT业务,为IT支出提供详细的合理性论证;其次,IT预算是IT专业人员和非专业的管理层沟通的桥梁;然后,通过对IT预算的执行监控可以控制IT支出;最后,通过对IT预算执行结果的结构、比率等的分析,可以评价目前IT系统业务分布的合理性,预测未来的变化。IT预算管理具有很强的决策相关性和有效性。此外,IT预算也为财务部门进一步编制现金预算和融资提供依据。
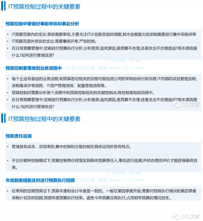
IT预算编制过程中的关键要素
IT预算要和公司的战略目标保持一致
编制IT预算前要及时掌握公司来年的总体战略和其他业务部门的业务规划,比如公司产品战略、市场布局、营销战略、商务模式、生产模式、供应链战略等,了解公司面临的整体经济环境、机遇和风险,销售预测,市场份额,目标利润等信息。明确IT要支持公司重点发展的领域,按照公司战略和IT建设自身规律来调整和安排IT业务活动的优先级,控制IT项目的目标和范围,安排资金。IT预算可能稍稍滞后于各业务部门编制业务规划和预算的时间点。但是IT预算并不是必然和企业销售额预期呈正相关关系。
深度考虑IT技术对于IT预算的影响
IT预算和IT规划是密切联系的,IT预算是IT规划的构成,也是IT规划在价值上的体现。

IT技术包括底层的IT基础设施架构、技术架构、开发技术和标准,也包括各类软硬件的具体技术。各类架构之间彼此影响,关系密切,对财务预算的影响巨大且深远,各类软硬件技术特点对预算影响是很具体的。IT架构的设计受到企业所处行业、规模、业务成长、发展速度、业务变化灵活性等综合影响。

在应用系统开发项目中,项目经理需要凭借深厚的技术功底和经验掌握开发所需工作量的投入,估测项目实施费用。更深一层,目前IT技术更新速度非常快微服务、云原生、DevOps各种技术理念、产品、解决方案令人目不暇接,其宣传的亮点之一就是从长期来看可以降低IT运营的总成本(TOC),但同时不可避免带来短期内搭建新的平台和迁移的高额转换成本,CIO需要权衡长期和短期投资,从IT预算上全面考虑。
编制IT预算需全面盘点IT现有资源
编制IT预算,首先要盘点清楚目前开展的IT业务活动和拥有的资源,保障维护目前的IT业务所需要的资金。
IT项目清单提供已经立项但是目前尚在建设中的项目和未来要建设的IT项目。
固定资产清单提供目前已有的所有归属IT部门的固定资产,且据此可以测算已有固定资产的折旧费用;软件清单提供已有的软件及相关信息,据此测算是否需要根据公司发展追加采购。
软件维保清单提供维保费用的测算,软件投资的同时需要考虑维保费用预算。
网络线路清单提供所有网络预算基础数据。
编制IT预算时要注意时间上的合理分布
预算是对未来活动的计划,必然需要在时间维度上仔细斟酌。我们可以观察以前数年的IT实际费用分布来了解预算时间分布的规律,再分析相关事件的影响。

正确运用财务方法
IT预算编制和控制大多情况下按照会计核算体系来处理。IT预算编制人员需要仔细分析IT业务费用支出特点,熟悉本企业会计政策下的IT业务核算所采用的会计科目体系,明确每一科目核算具体核算什么IT业务,每一项IT业务支出归属哪个会计科目核算,要区别资本性支出和费用性支出;区别权责发生制下的费用和现金流出。此外,要学会使用一些财务手段,比如适当时候考虑通过租赁来替代自建或者所有权采购;使用内部转移价格来计价,以便明确IT为各业务部门提供服务的成本和收益。
编制IT预算要有弹性冗余
编制IT预算要有弹性冗余,要有应对突发事件的考虑,并且要定期修订,及时响应业务的快速变化。

一般来说,在信息化建设期、成长期和稳定成熟期,IT预算有不同表现。一般在建设期用于基础设施建设和新系统建设设施的项目预算占很大比重,用于系统日常维护的预算比重较低;在稳定成熟期,维护费用占用的比重相对较大。如果预算分布和这一特征有悖,需要深入分析差异的合理性。

项目预算经常用于新应用系统建设、大规模基础设施建设、重大系统升级等,涉及硬件、软件、实施、培训等投入。对于信息化建设期的企业,需要实施AIS、ERP等系统,项目预算占很大比重,也有很多大型企业需提升供应链管理水平或商业智能水平,实施SCM、CRM系统或BI,提高供应链反应能力或改变客户体验,上线这些系统需要建立大型数据库和存储系统,项目预算也会非常大,需筹集专门资金,进行严格的项目预算控制。

IT预算如何获得业务和老板的支持



总而言之,在企业IT预算管理中关注上述关键点,可以有效提升预算管理的效率和效果,真正发挥IT预算工具的价值。通过技术的联合化、前沿化、集成化和标准化,公司可以优化其IT支出,对技术的整合也将消除重复花销并节省时间。同时,技术的前沿化将改善公司的整体生产力。优化IT预算的最好方法之一,在于寻找需要关注的领域,并让IT预算和企业战略保持同步。对IT预算的跟踪也将帮助企业获得更高的回报率。
